Operation CHARM
: Car repair manuals for everyone.
Home
>>
GMC
>>
2001
>>
C 1500 Yukon 2WD V8-5.3L VIN T
>>
Repair and Diagnosis
>>
Lighting and Horns
>>
Horn
>>
Diagrams
>>
Electrical Diagrams
>>
Horn Diagrams
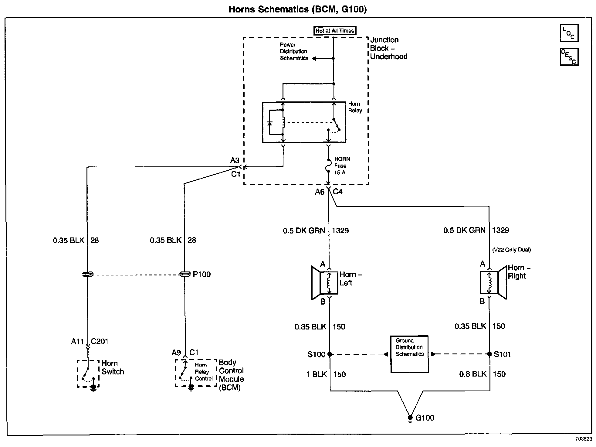
Horn Diagrams
Horns Schematics: BCM, G100: