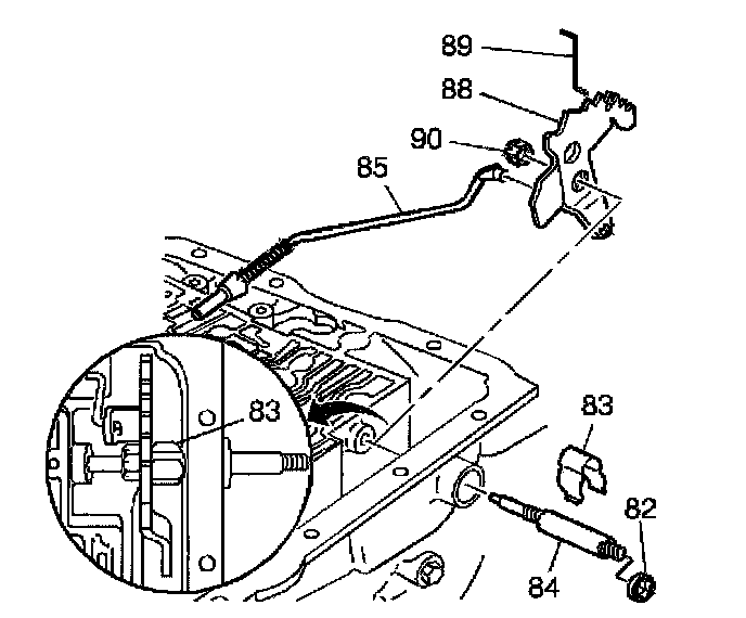
18. Inner Manual Linkage Removal

1. Remove the following parts: hex head nut (90) and the manual valve link (89); inside detent lever (88) and the parking lock actuator assembly (85); manual shaft retainer (83) and the manual shaft (84).

2. Remove the manual shaft seal (82) with a screwdriver.

3. Remove the following components:
3.1. The parking lock bracket bolt (87)
3.2. The parking lock bracket (86)