Fuel Rail Crossover Pipe Replacement
REMOVAL PROCEDURE
1. Remove the engine sight shield.
2. Relieve the fuel system pressure. Refer to Fuel Pressure Relief Procedure.
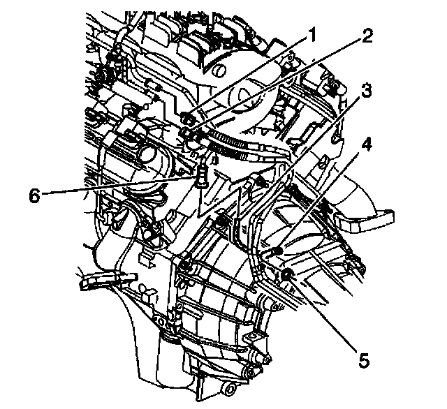
3. Disconnect the fuel feed pipe (1) and the fuel return pipe (2) from the fuel rail.

4. Remove the fuel return pipe attaching screw (3) and the fuel return pipe retainer (2).
5. Remove the fuel return pipe (1).
6. Remove the fuel return pipe O-ring (6).
7. Remove the fuel pressure connection core assembly (24) from the crossover pipe (25).
8. Remove the retainer clip attaching screw (22) and the crossover fuel pipe to the right fuel rail retainer clip (21).
9. Remove the retainer clip attaching screw (4) and the crossover fuel pipe to the left fuel rail retainer clip (5).
10. Remove the crossover pipe (25) from the left fuel rail (14) and the right fuel rail (15).
11. Remove the crossover fuel pipe O-rings (7, 20).
12. Discard the O-rings (6, 7, 20).
INSTALLATION PROCEDURE

1. Lubricate the new crossover fuel pipe O-rings (7, 20) with clean engine oil.
2. Install the crossover fuel pipe O-rings (7, 20) on the crossover pipe (25).
3. Install the crossover pipe (25) to the left fuel rail (14) and the right fuel rail (15).
NOTE: Refer to Fastener Notice in Service Precautions.
4. Install the crossover fuel pipe to the right fuel rail retainer clip (21). Loosely install the retainer clip attaching screw (22).
5. Lubricate the new fuel return pipe O-ring (6) with clean engine oil.
6. Install the fuel return pipe O-ring (6) on the fuel return pipe (1).
7. Install the fuel return pipe (1) to the left fuel rail (14).
8. Install the fuel return pipe retainer (2). Loosely install the fuel return pipe attaching screw (3).
9. Install the crossover fuel pipe to left fuel rail retainer clip (5). Loosely install the retainer clip attaching screw (4).
Tighten
9.1. Tighten the crossover fuel pipe retainer clip attaching screws to 3.8 N.m (34 lb in).
9.2. Tighten the fuel return pipe attaching screw to 5 N.m (44 lb in).
10. Install the fuel pressure connection core assembly (24) to the crossover pipe (25).

11. Connect the fuel return pipe (2) and the fuel feed pipe (1) to the fuel rail.
12. Tighten the fuel filler cap.
13. Connect the negative battery cable.
14. Use the following procedure in order to inspect for leaks:
14.1. Turn ON the ignition, with the engine OFF, for 2 seconds.
14.2. Turn OFF the ignition for 10 seconds.
14.3. Turn ON the ignition, with the engine OFF.
14.4. Inspect for fuel leaks.
15. Install the fuel pressure connection cap.
16. Install the engine sight shield.