Harmonic Balancer - Crankshaft Pulley: Service and Repair
Crankshaft Balancer Replacement- Tools Required
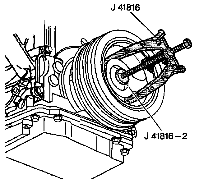
- J 41816 Crankshaft Balancer Remover
- J 41816-2 Crankshaft End Protector
- J 42386-A Flywheel Holding Tool
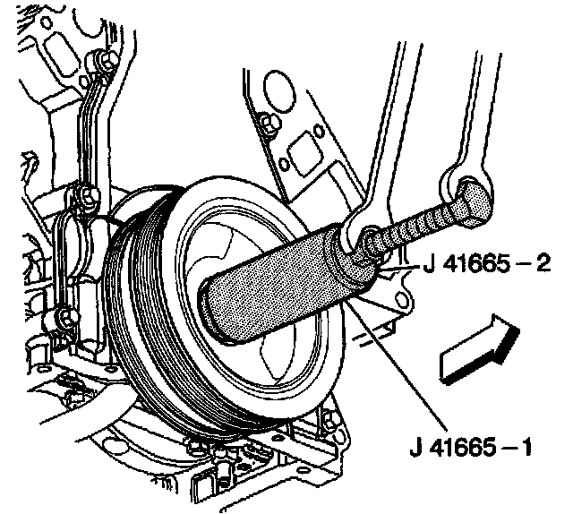
- J 41665 Crankshaft Balancer and Sprocket Installer
- J 36660-A Torque Angle Meter
Removal Procedure
1. Remove the Air Conditioning (A/C) drive belt (if equipped).
2. Remove the accessory drive belt, if not equipped with A/C.
3. Remove the fan shroud - lower.
4. Remove the starter motor.

Important:
- Make sure that the teeth of the J 42386-A mesh with the teeth of the engine flywheel.
- The crankshaft balancer is balanced as an individual component. It is not necessary to mark the balancer prior to removal.
Notice: Refer to Fastener Notice in Service Precautions.
5. Install the J 42386-A and bolts.
Use one M10-1.5 x 120 mm and one M10-1.5 x 45 mm bolt for proper tool operation.
- Tighten the J 42386-A bolts to 50 Nm (37 ft. lbs.).

6. Remove the crankshaft balancer bolt.
Do not discard the crankshaft balancer bolt. The balancer bolt will be used during the balancer installation procedure.

7. Use the J 41816 and J 41816-2 in order to remove the crankshaft balancer.
8. Remove the J 41816 and the J 41816-2 from the crankshaft balancer.
9. Clean and inspect the crankshaft balancer.
Installation Procedure

Important:
- Make sure that the teeth of J 42386-A mesh with the teeth of the engine flywheel.
- The used crankshaft balancer bolt will be used only during the first pass of the balancer installation procedure. Install a NEW bolt and tighten as described in the second, third and forth passes of the balancer bolt tightening procedure.
- The crankshaft balancer installation and bolt tightening involves a four stage tightening process. The first pass ensures that the balancer is installed completely onto the crankshaft. The second, third, and forth passes tighten the new bolt to the proper torque.
Important: The balancer should be positioned onto the end of the crankshaft as straight as possible prior to tool installation.
1. Install the crankshaft balancer onto the end of the crankshaft.

2. Use the J 41665 in order to install the crankshaft balancer.
2.1. Assemble the threaded rod, nut, washer and installer.
Insert the smaller end of the installer into the front of the balancer.
2.2. Use a wrench and hold the hex end of the threaded rod.
2.3. Use a second wrench and rotate the installation tool nut clockwise until the balancer is started onto the crankshaft.
2.4. Remove the tool and reverse the installation tool.
Position the larger end of the installer against the front of the balancer.
2.5. Use a wrench and hold the hex end of the threaded rod. ,
2.6. Use a second wrench and rotate the installation tool nut clockwise until the balancer is installed onto the crankshaft.
2.7. Remove the balancer installation tool.

3. Install the used crankshaft balancer bolt.
- Tighten the USED crankshaft balancer bolt to 330 Nm (240 ft. lbs.).
4. Remove the used crankshaft balancer bolt.
Important: The nose of the crankshaft should be recessed 2.4 - 4.48 mm (0.094 - 0.176 inch) into the balancer bore.
5. Measure for a correctly installed balancer.
If the balancer is not installed to the proper dimensions, install the J 41665 and repeat the installation procedure.
6. Install a NEW crankshaft balancer bolt.
6.1. Tighten the crankshaft balancer bolt a first pass to 50 Nm (37 ft. lbs.).
6.2. Tighten the crankshaft balancer bolt a second pass to 140 degrees using J 36660-A.
7. Remove the J 42386-A and bolts.
8. Install the starter motor.
9. Install the fan shroud - lower.
10. Install the accessory drive belt (if not equipped with A/C).
11. Install the A/C drive belt (if equipped).
12. Perform the Crankshaft Position (CKP) system variation learn procedure.