Operation CHARM
: Car repair manuals for everyone.
Home
>>
Mini
>>
2006
>>
Cooper S (R53) L4-1.6L SC (W11)
>>
Repair and Diagnosis
>>
Diagrams
>>
Electrical Diagrams
>>
Drive
>>
Cruise Control
>>
Cruise-Control Actuation
>>
Acceleration
>>
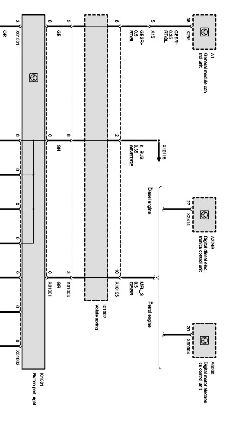
Multifunction Steering Wheel (MFL Multifunction Steering Wheel II Up to 09/05)
Multifunction Steering Wheel (MFL Multifunction Steering Wheel II Up to 09/05)
Multifunction steering wheel Part 1:
Multifunction steering wheel Part 2:
Multifunction steering wheel Part 3: