Operation CHARM
: Car repair manuals for everyone.
Home
>>
Mini
>>
2006
>>
Cooper S (R53) L4-1.6L SC (W11)
>>
Repair and Diagnosis
>>
Diagrams
>>
Electrical Diagrams
>>
Drive
>>
Cruise Control
>>
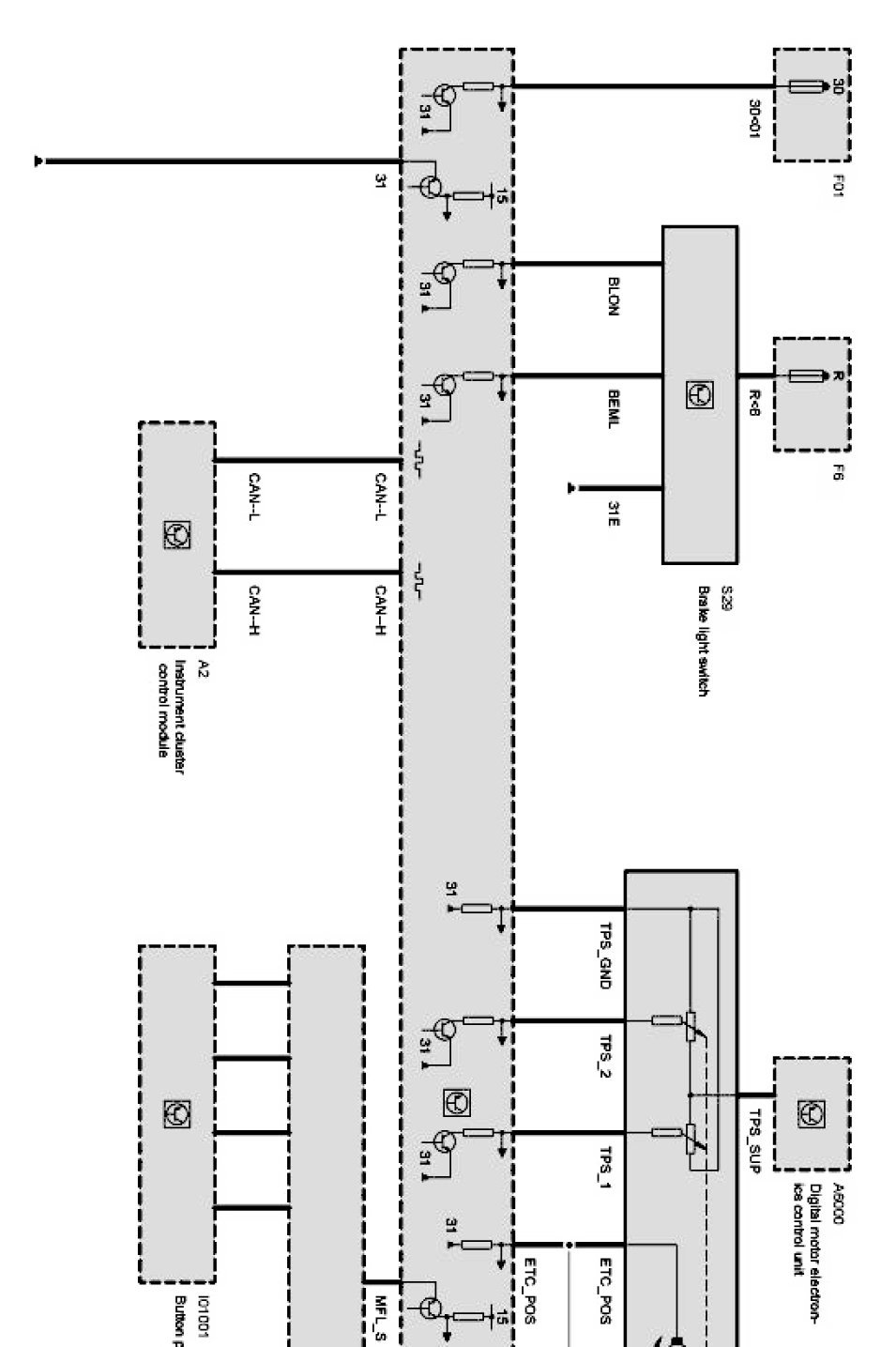
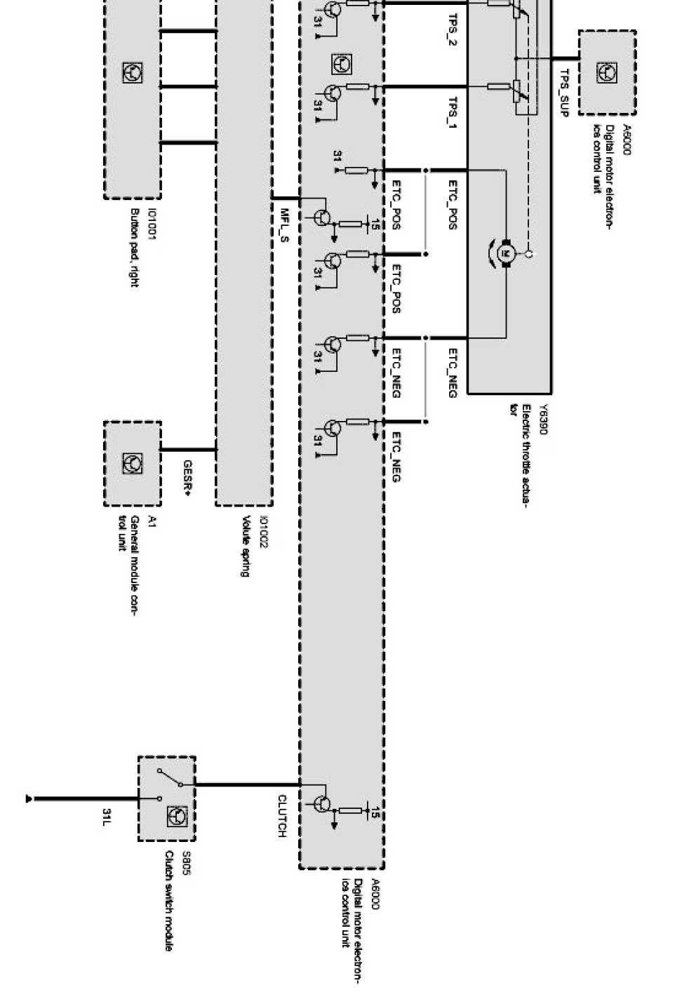
Vehicle Speed Control (As of 09/01)
Vehicle Speed Control (As of 09/01)
Vehicle speed control Part 1:
Vehicle speed control Part 2: