Engine Management, Signals/Auxiliary Signals Electric Fan (As of 03/03 Up to 09/05)
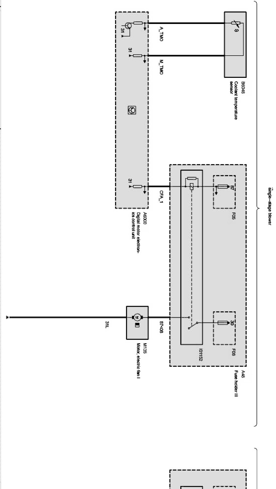
Engine management, signals/auxiliary signals Electric fan Part 1:

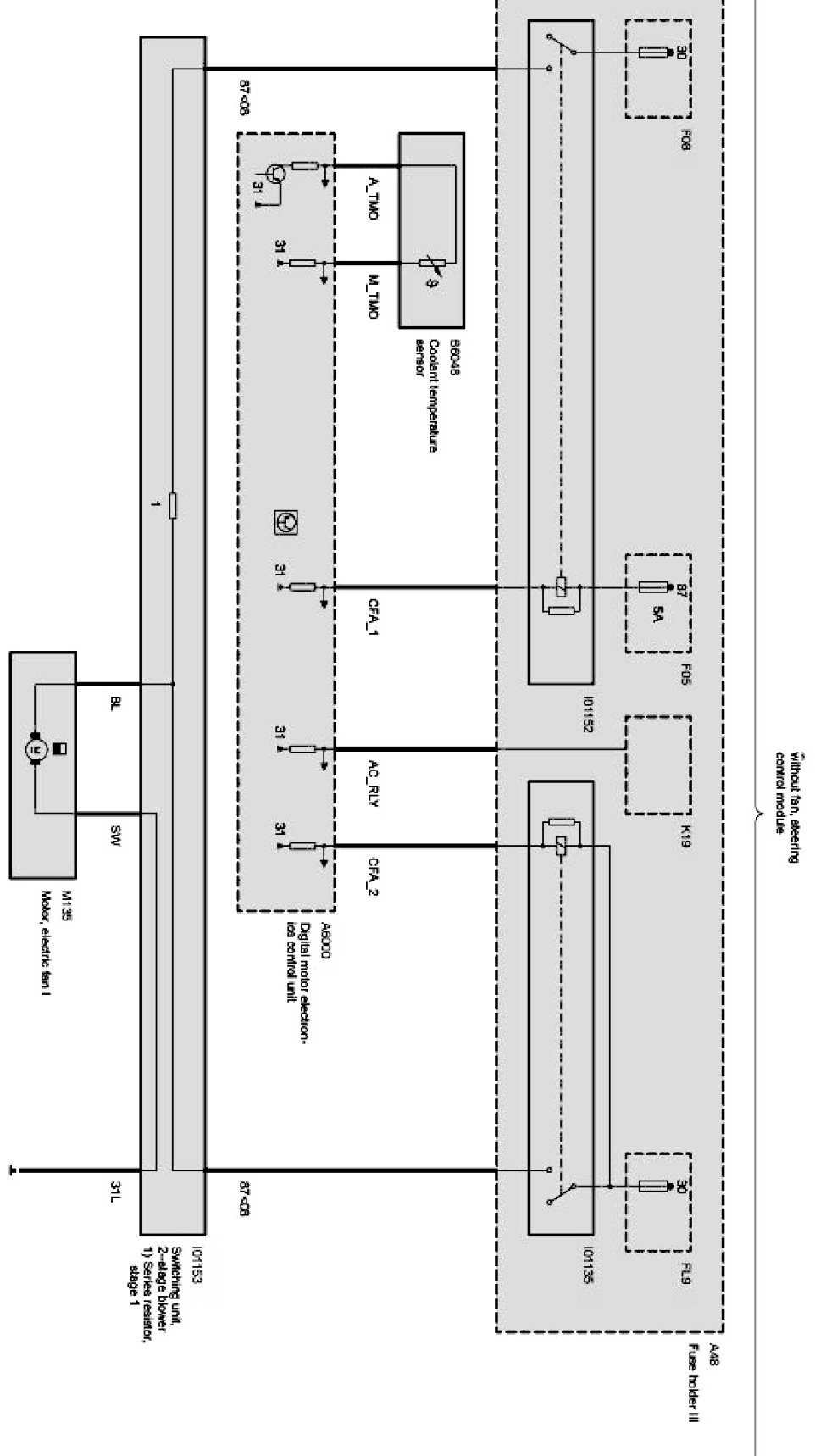
Engine management, signals/auxiliary signals Electric fan Part 2:

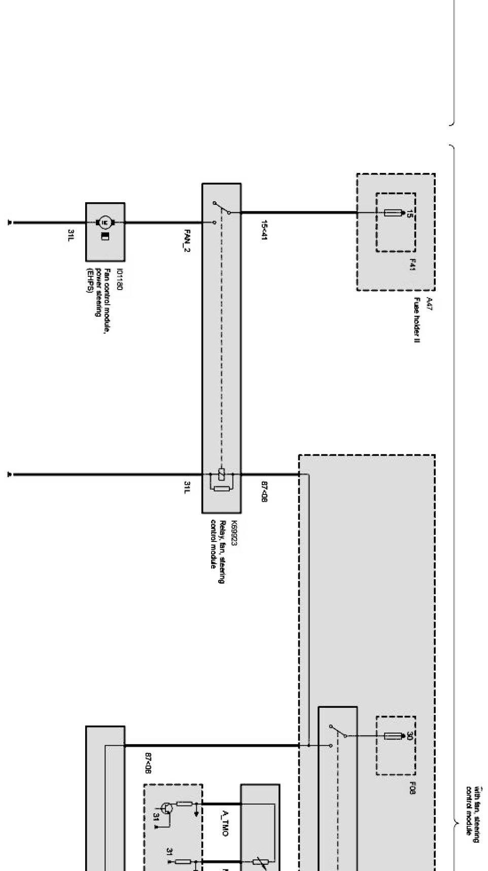
Engine management, signals/auxiliary signals Electric fan Part 3:

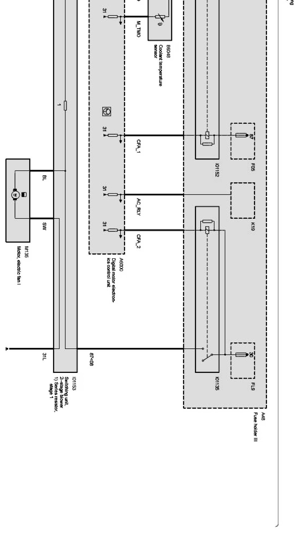
Engine management, signals/auxiliary signals Electric fan Part 4:
