Engine Management (W11 Engine As of 09/02 Up to 09/05)
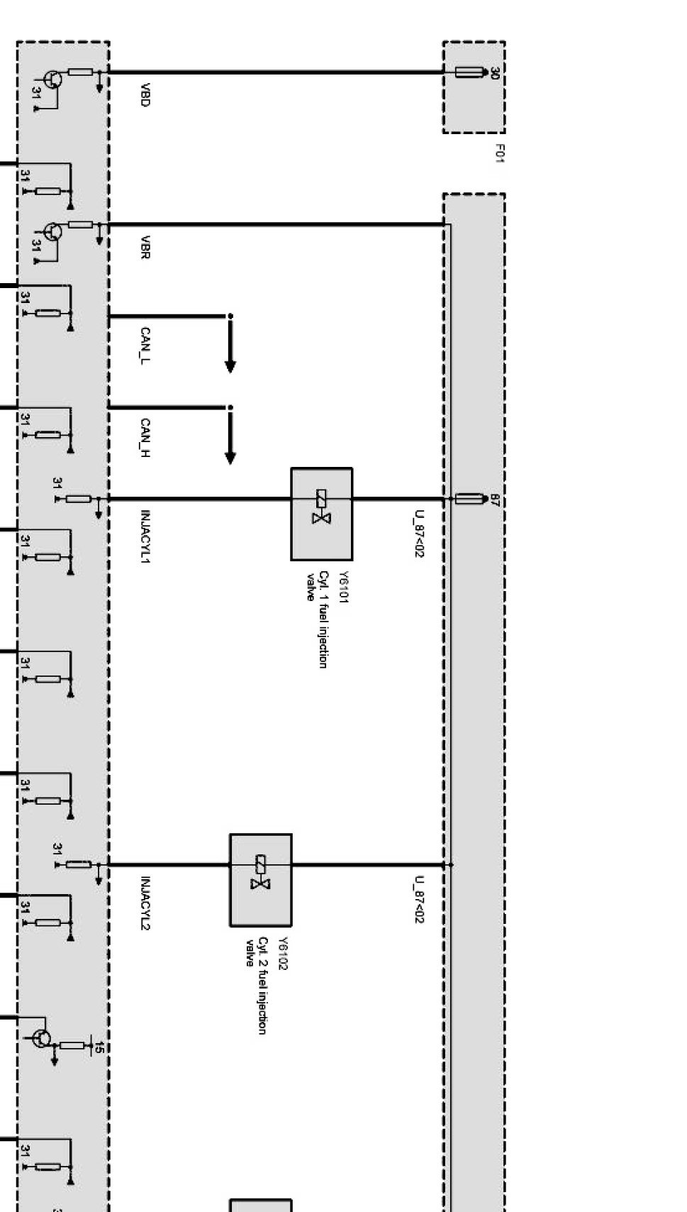
Engine management Part 1:

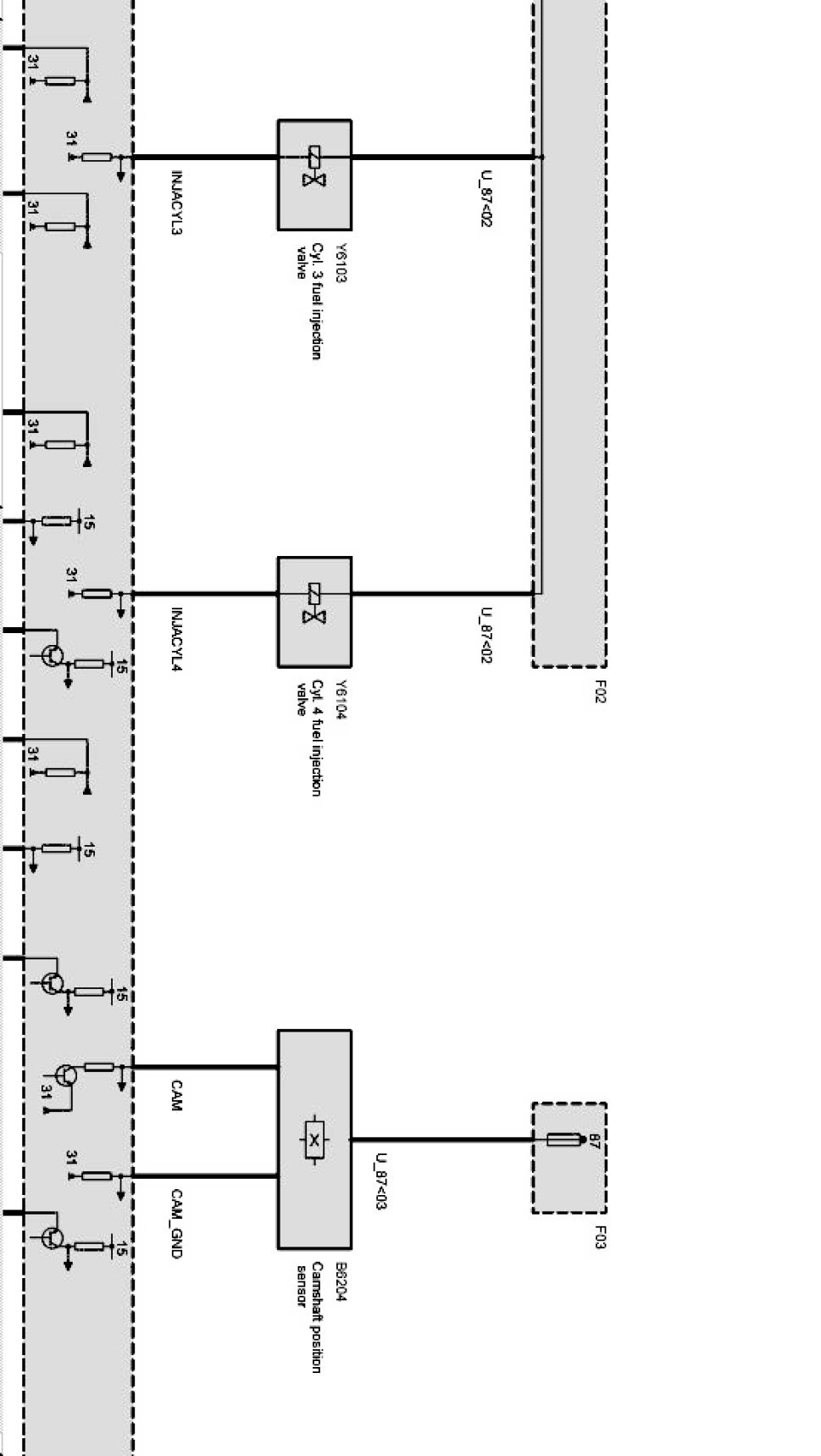
Engine management Part 2:

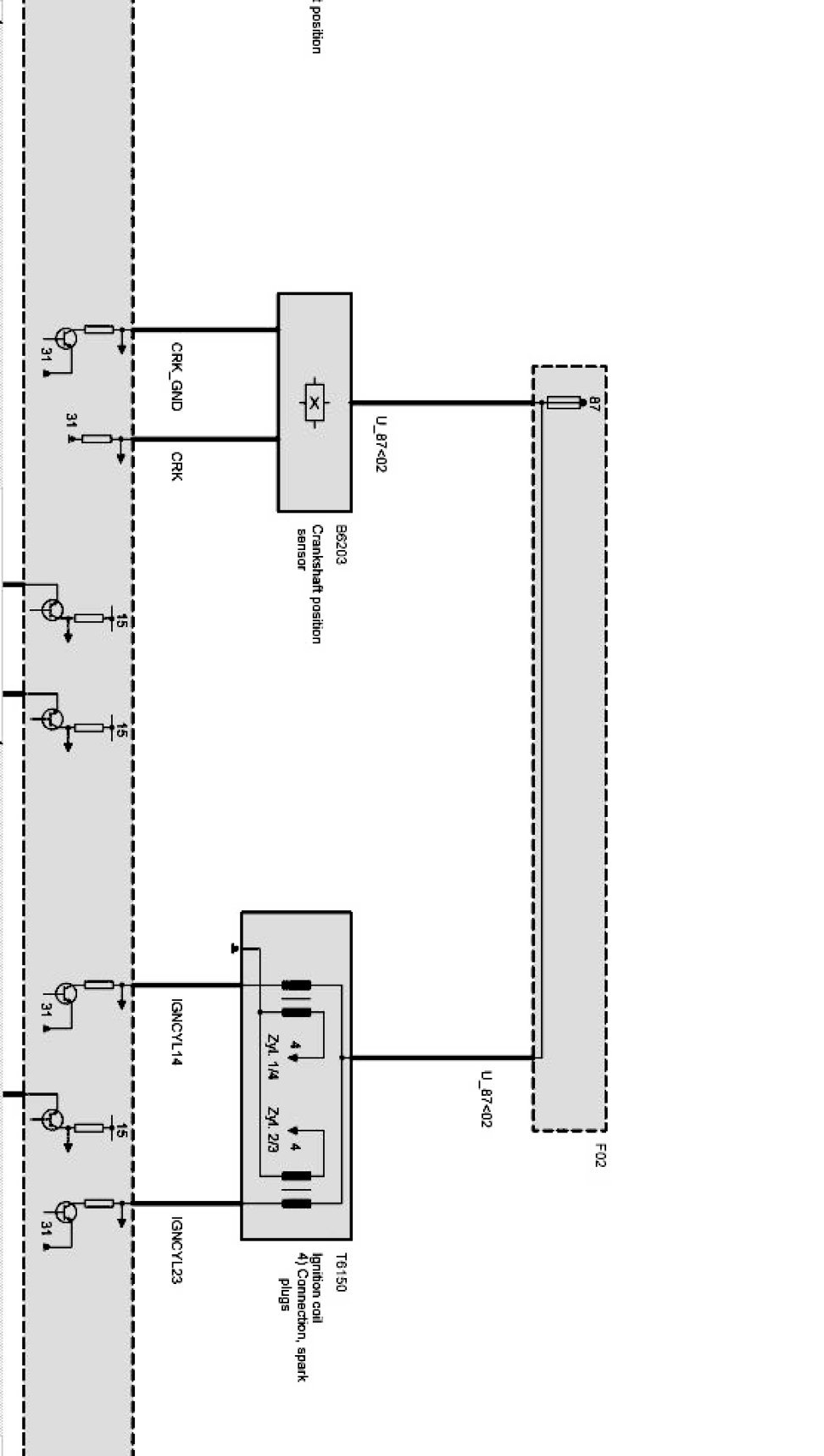
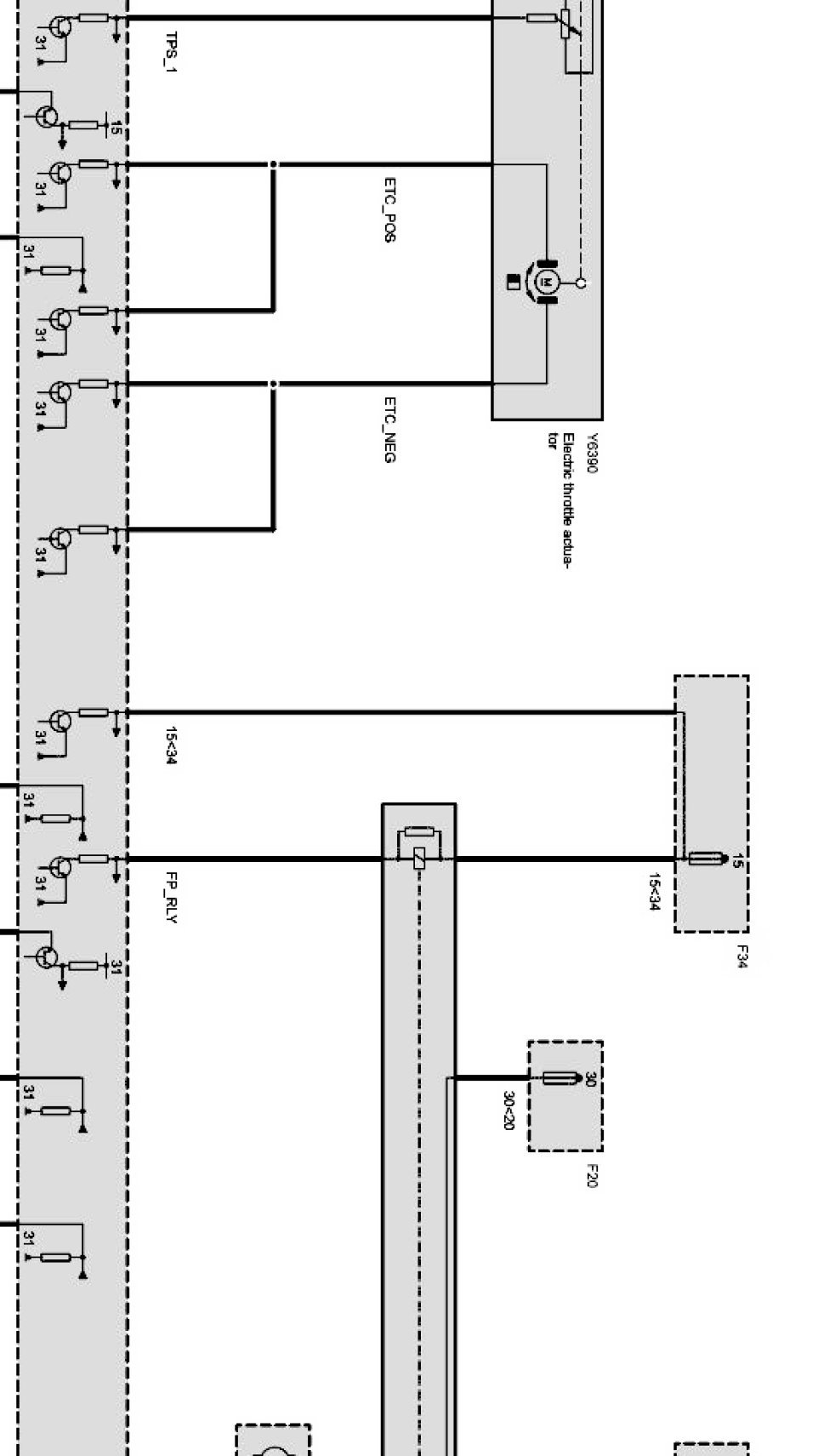
Engine management Part 3:

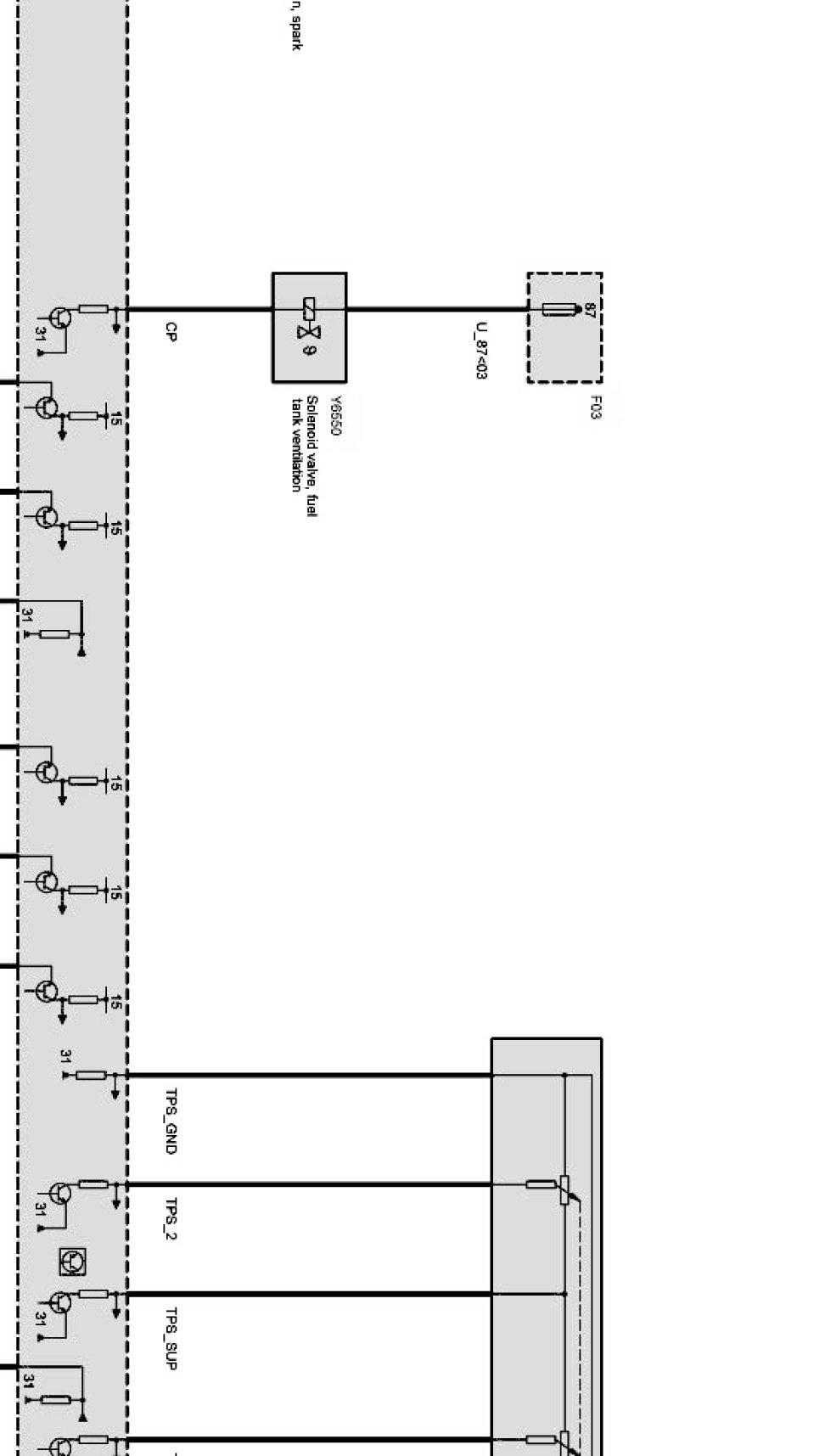
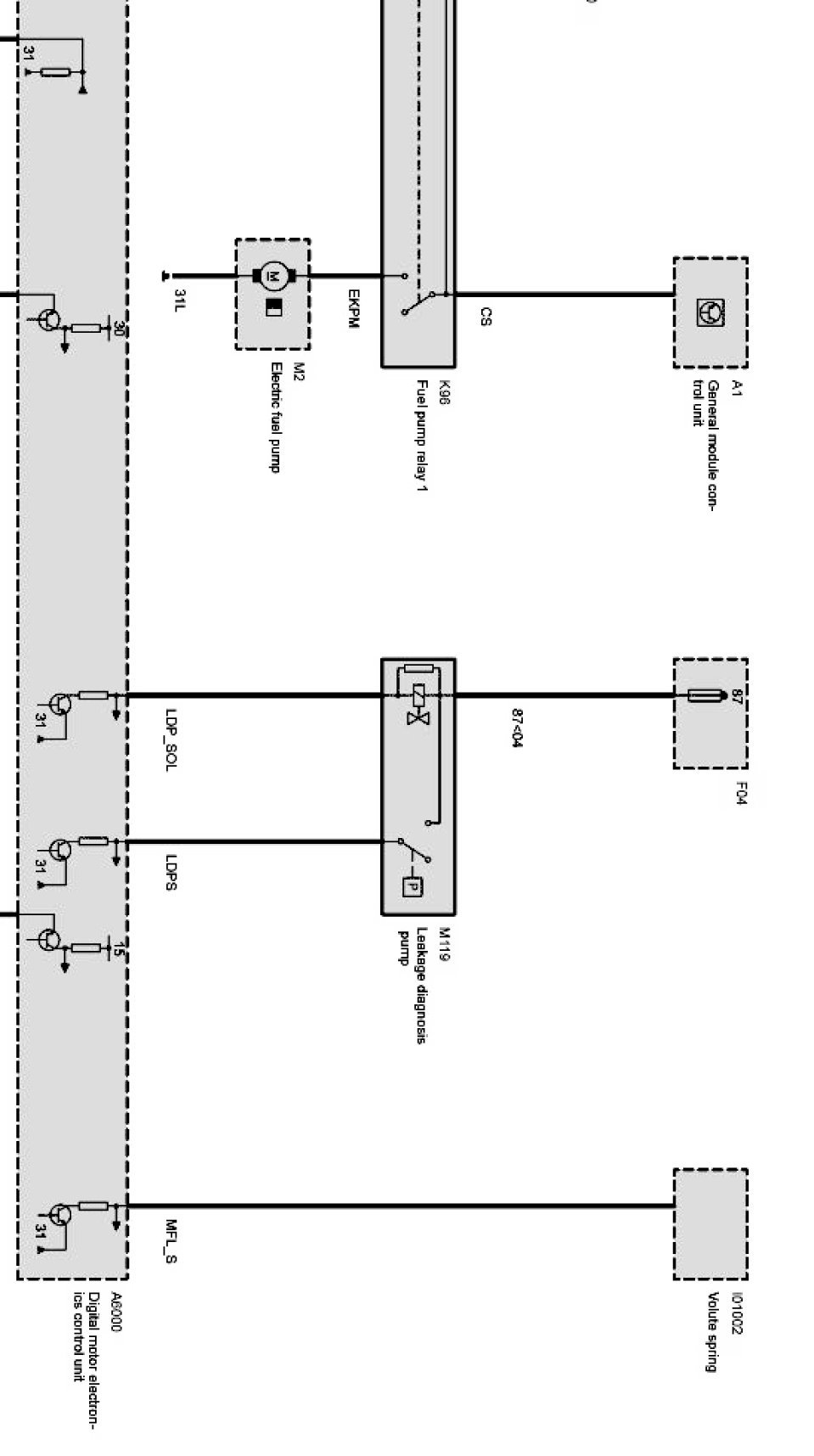
Engine management Part 4:

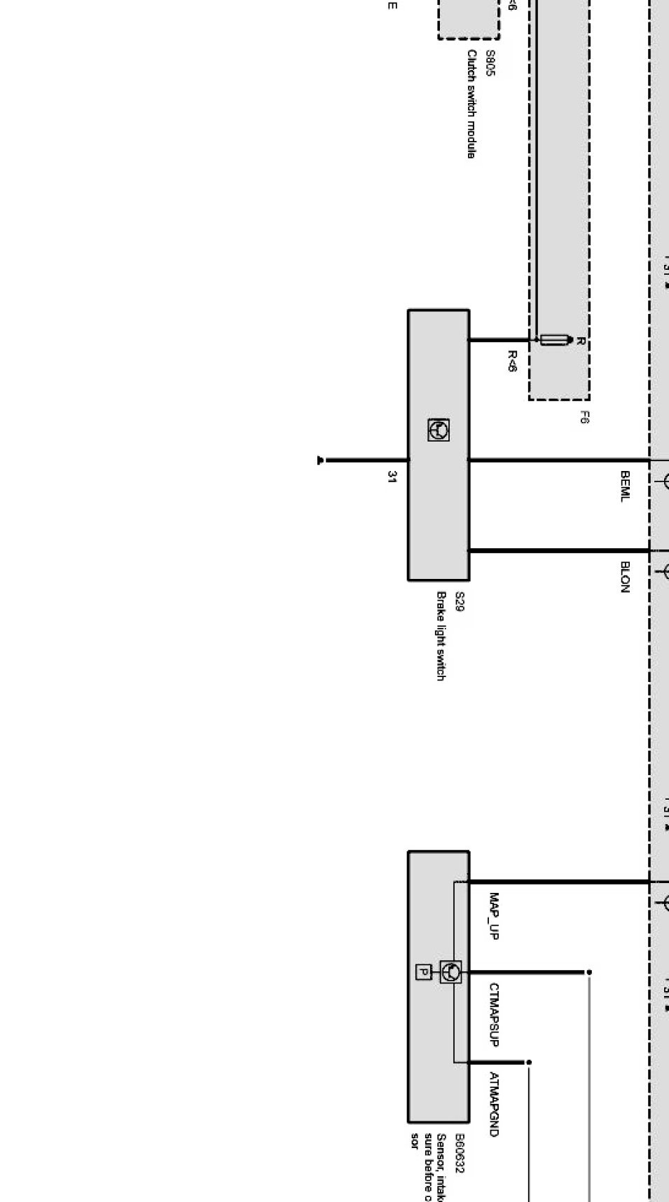
Engine management Part 5:

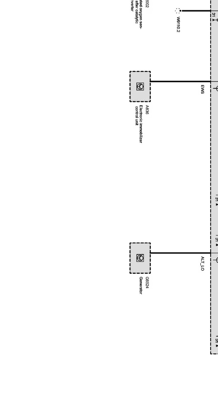
Engine management Part 6:

Engine management Part 7:

Engine management Part 8:

Engine management Part 9:

Engine management Part 10:

Engine management Part 11:

Engine management Part 12:
