Operation CHARM
: Car repair manuals for everyone.
Home
>>
Mini
>>
2006
>>
Cooper S (R53) L4-1.6L SC (W11)
>>
Repair and Diagnosis
>>
Diagrams
>>
Electrical Diagrams
>>
Chassis
>>
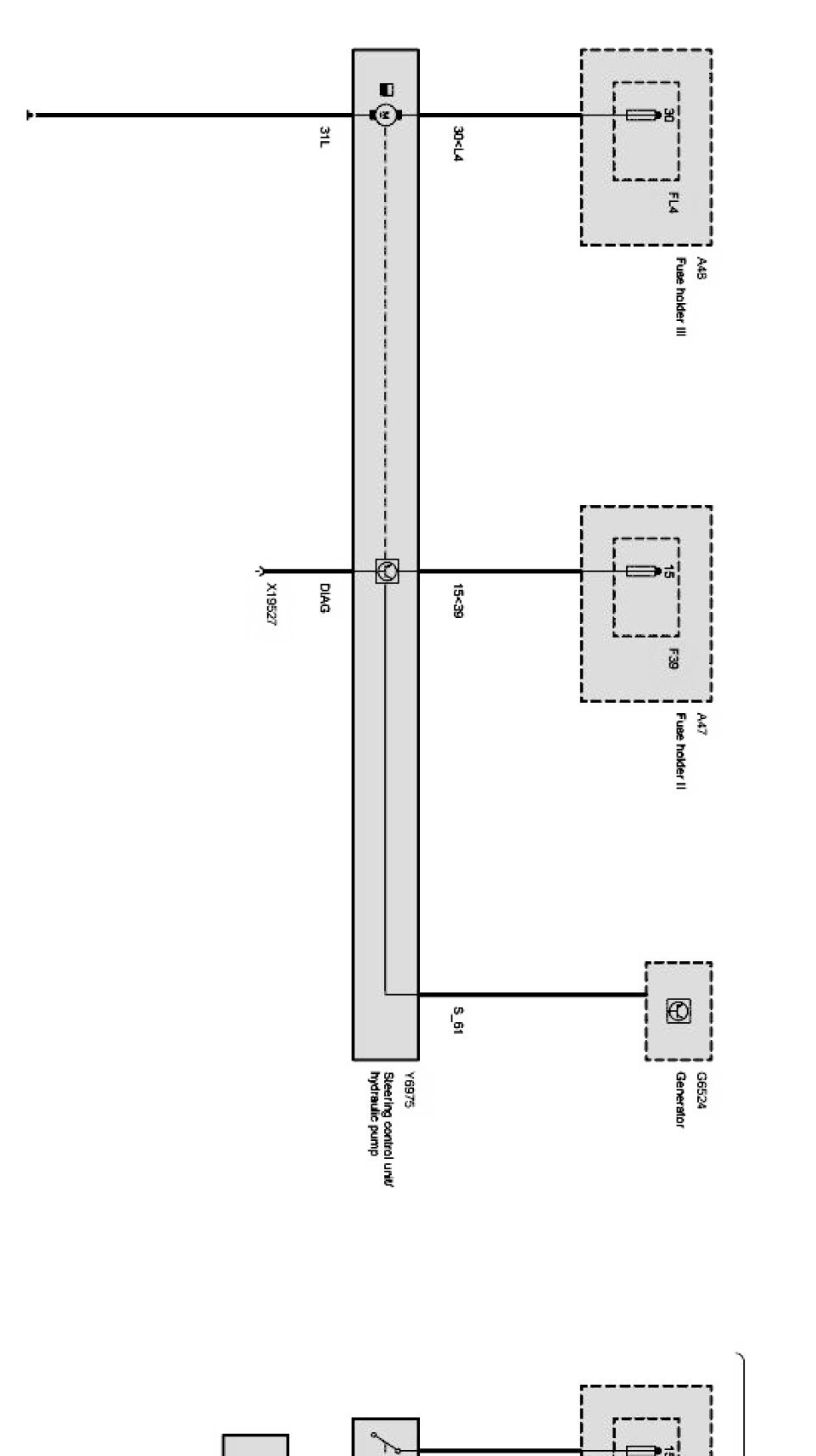
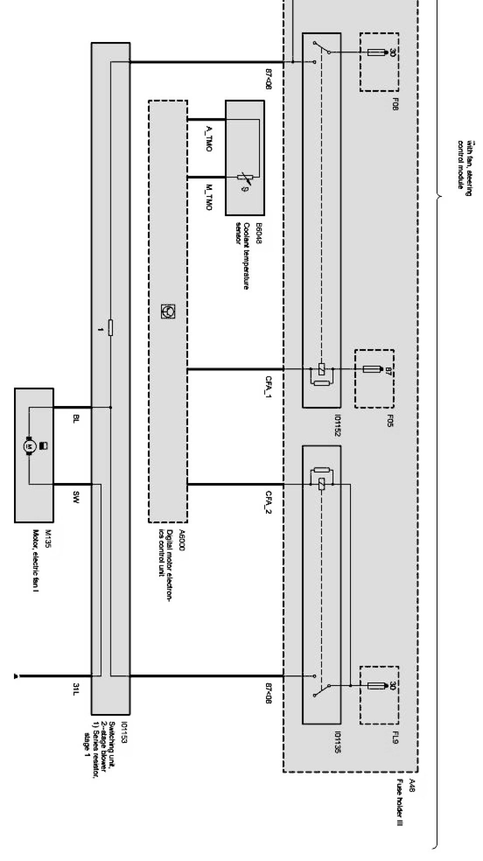
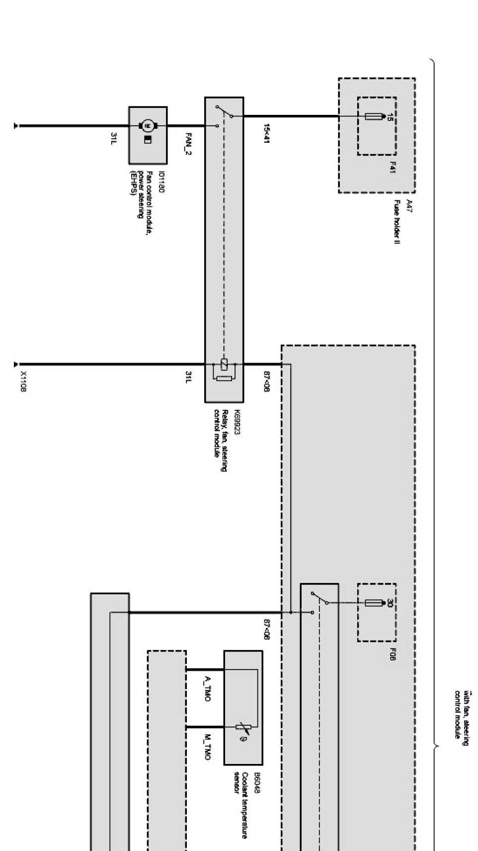
Steering EHPS (EHPS Electro-Hydraulic Steering Assistance)
>>
Power Steering (As of 03/03 Up to 09/05)
Power Steering (As of 03/03 Up to 09/05)
Power steering Part 1:
Power steering Part 2:
Power steering Part 3: