Wiper-Washer Control (Coupe As of 03/02)
Wiper-washer control Part 1:

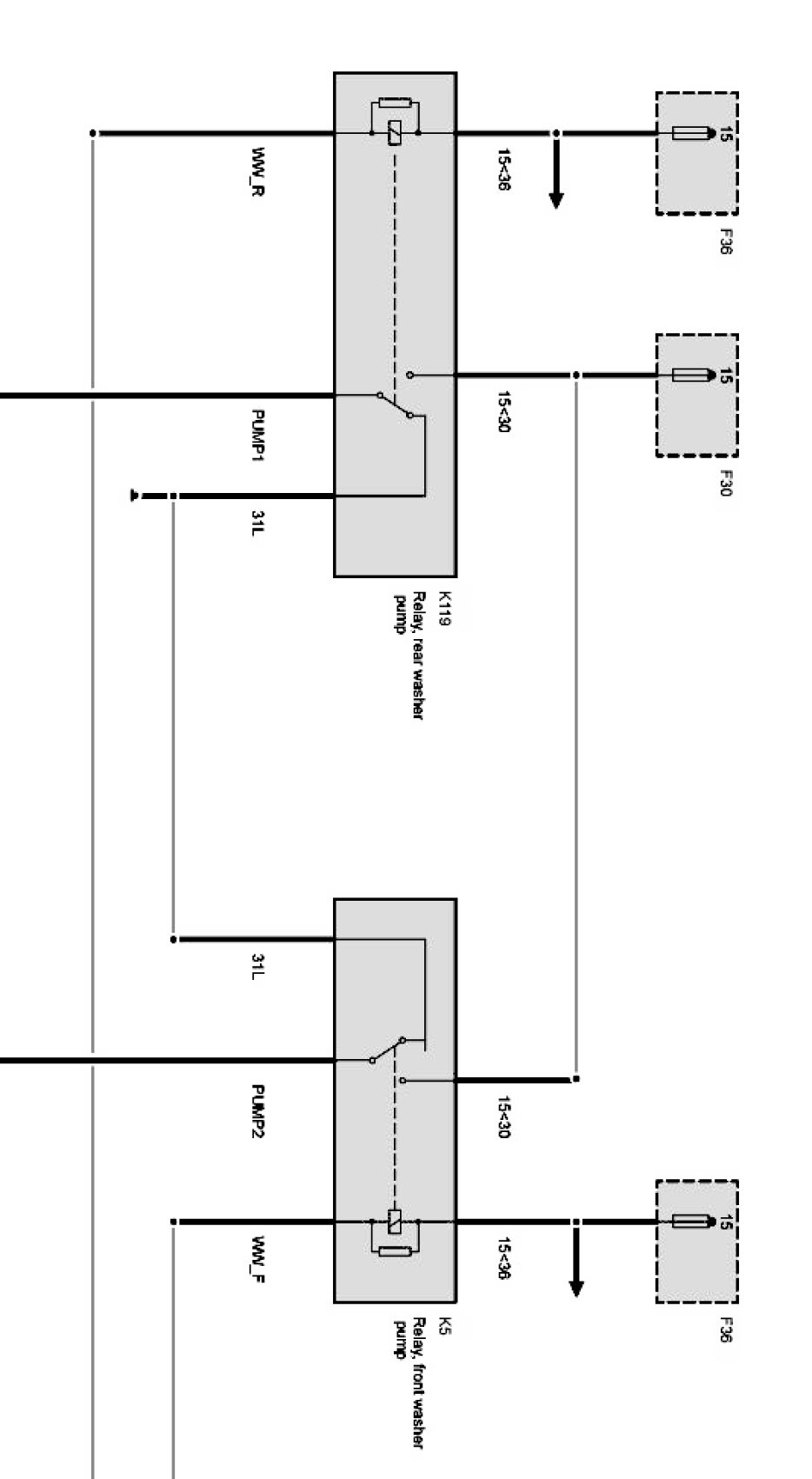
Wiper-washer control Part 2:

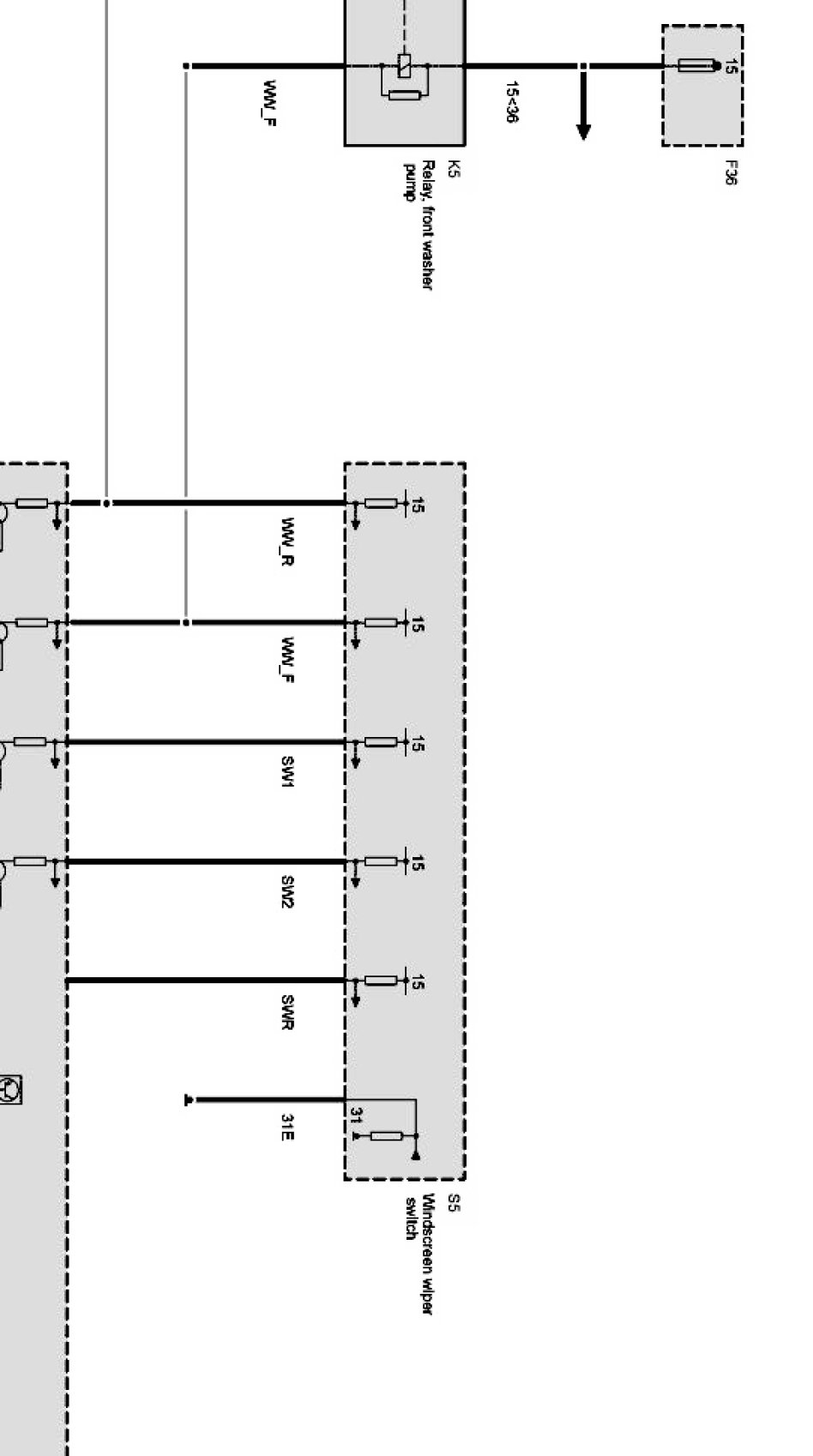
Wiper-washer control Part 3:

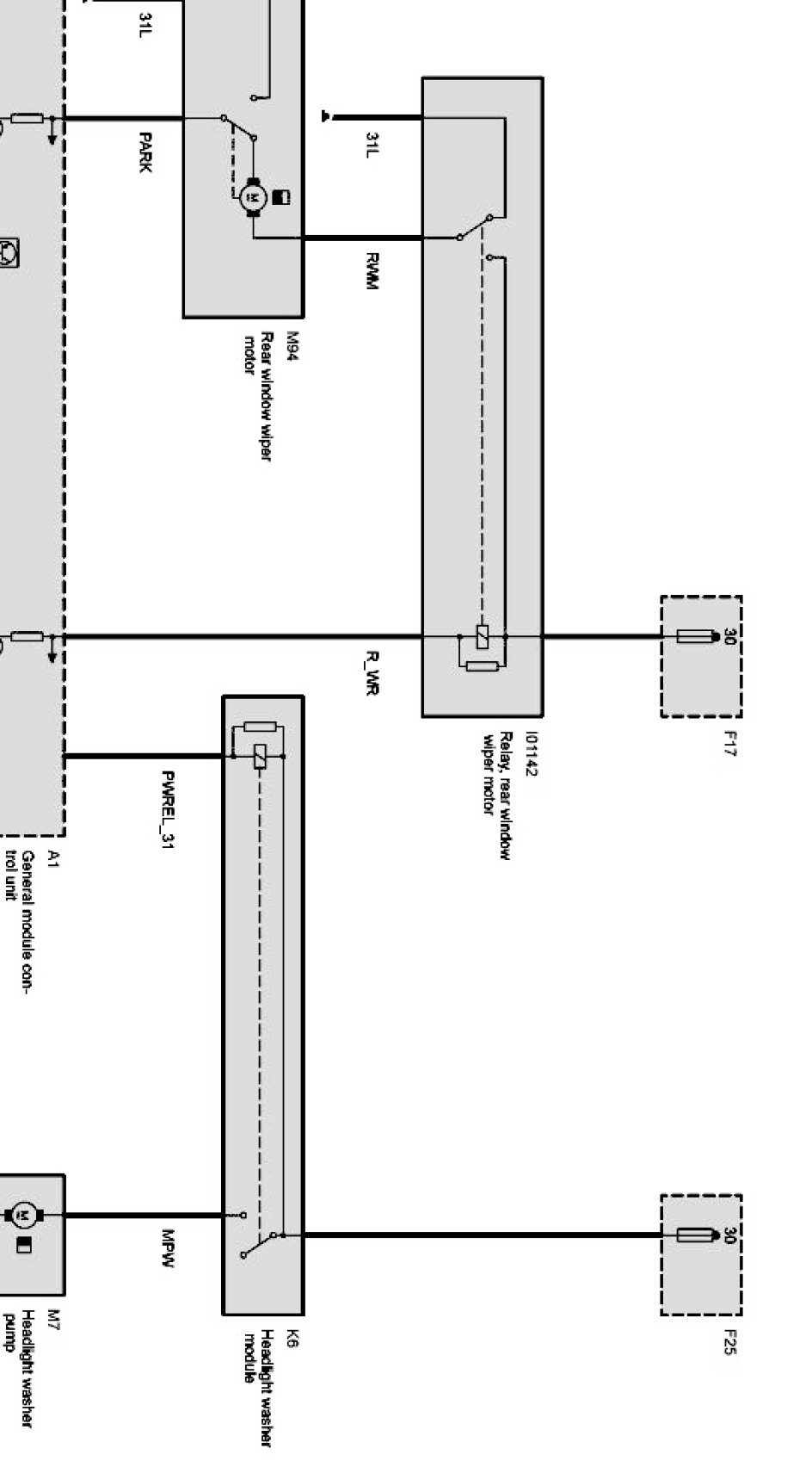
Wiper-washer control Part 4:

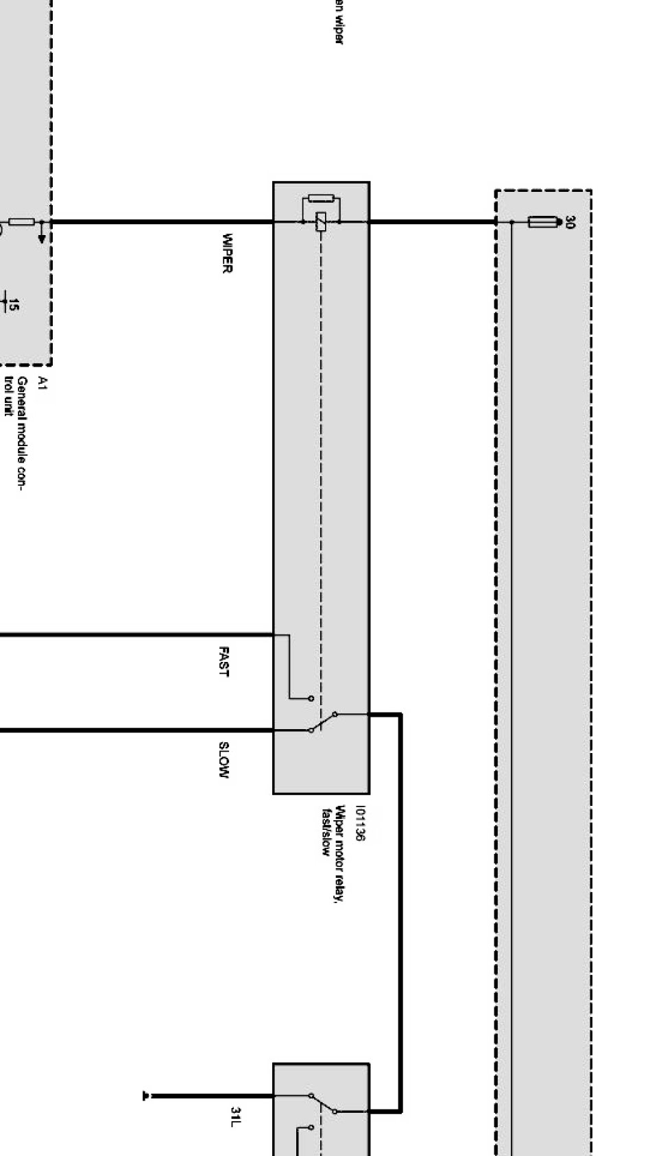
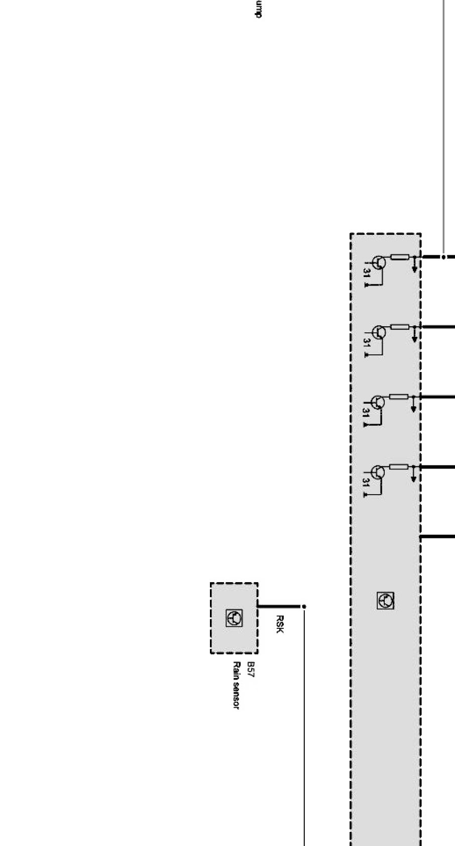
Wiper-washer control Part 5:

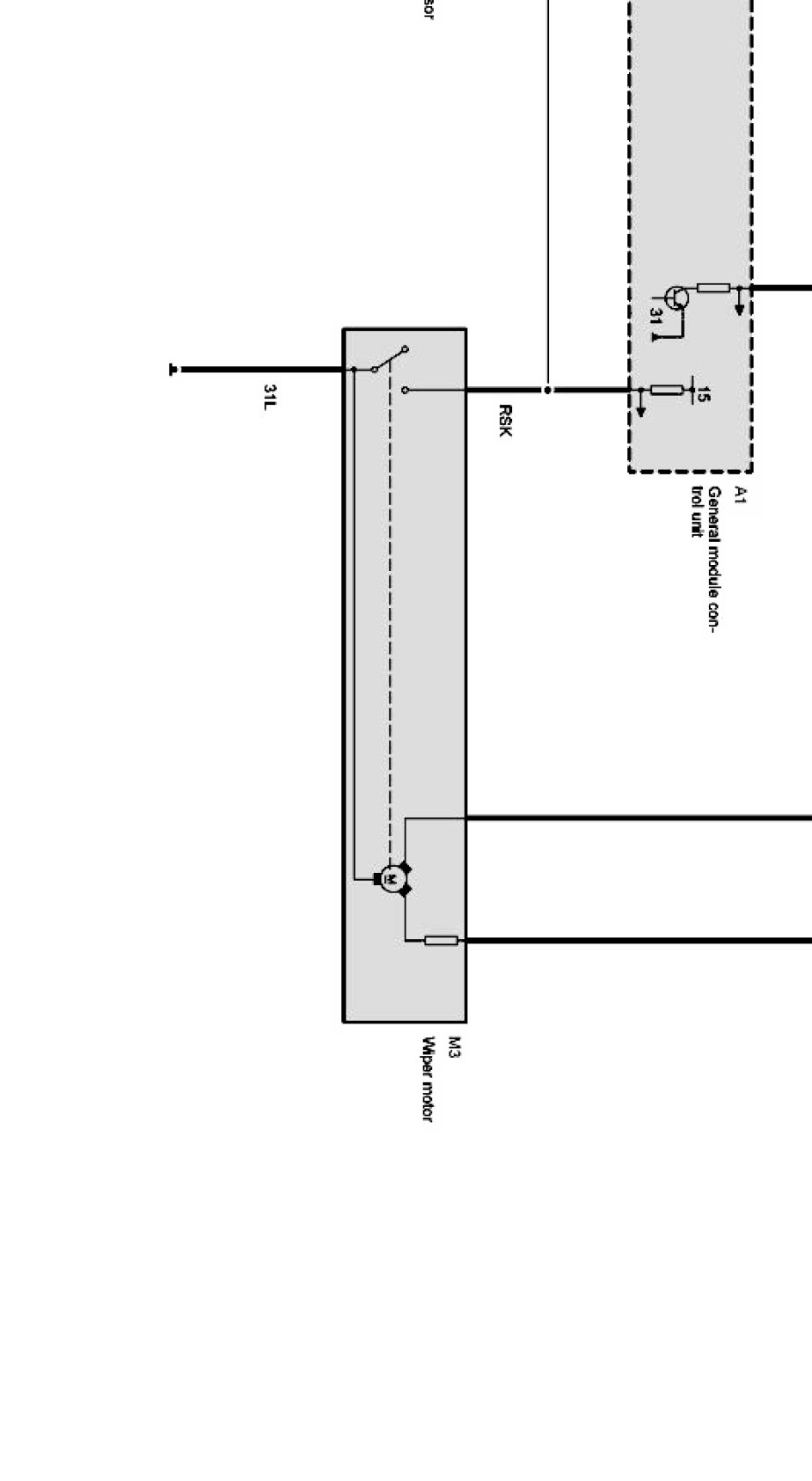
Wiper-washer control Part 6:

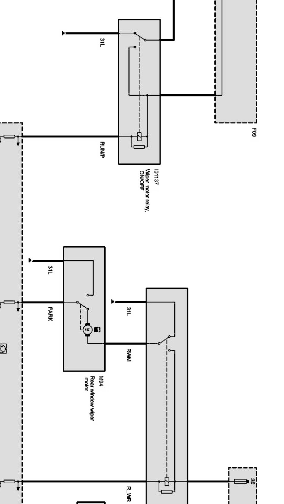
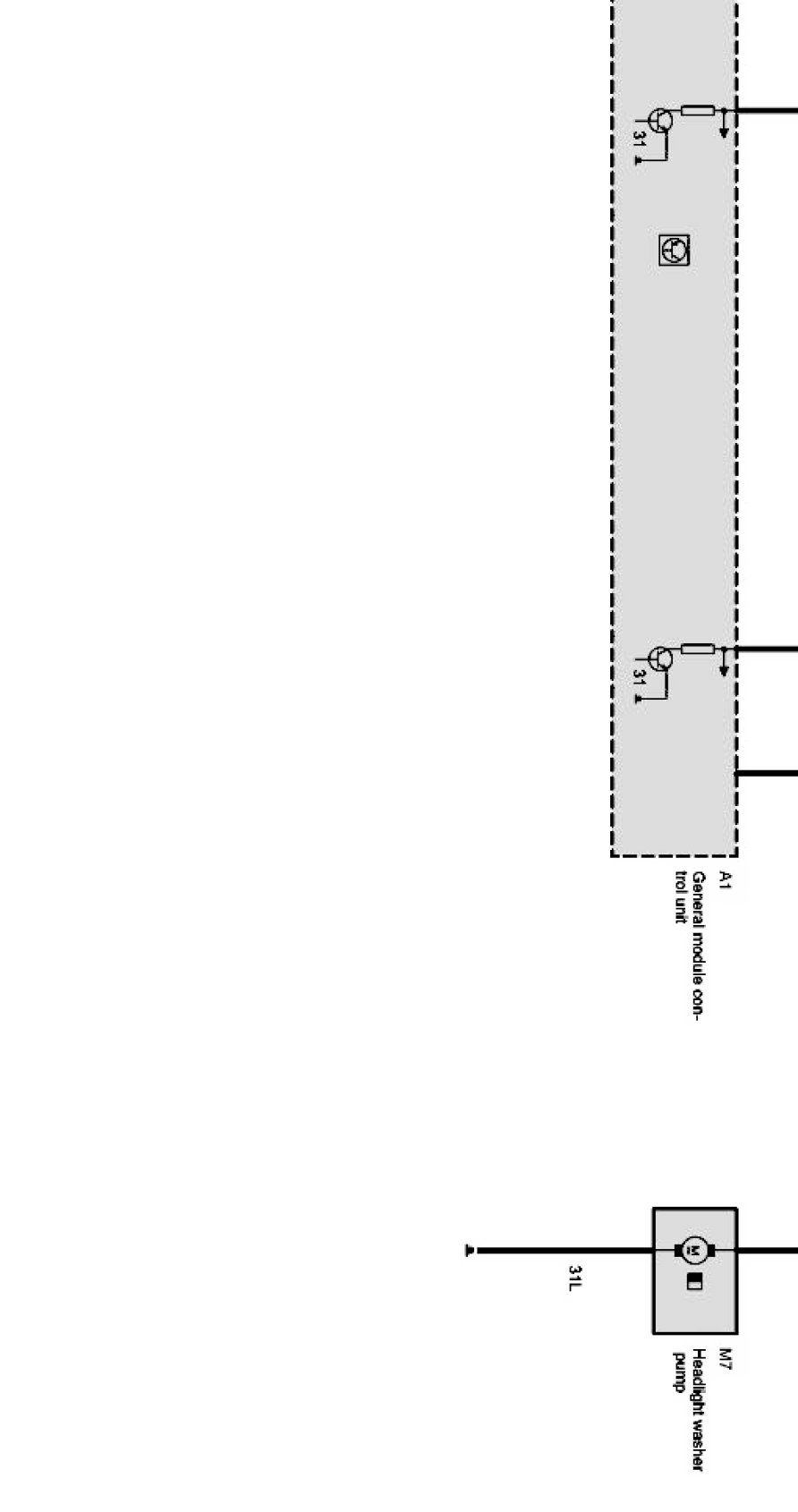
Wiper-washer control Part 7:

Wiper-washer control Part 8:

Wiper-washer control Part 9:

Wiper-washer control Part 10:
