Operation CHARM
: Car repair manuals for everyone.
Home
>>
Mini
>>
2006
>>
Cooper S (R53) L4-1.6L SC (W11)
>>
Repair and Diagnosis
>>
Diagrams
>>
Electrical Diagrams
>>
Body
>>
Signal and Warning Functions
>>
Parking Aid (PDC Park Distance Control)
>>
K-Bus
>>
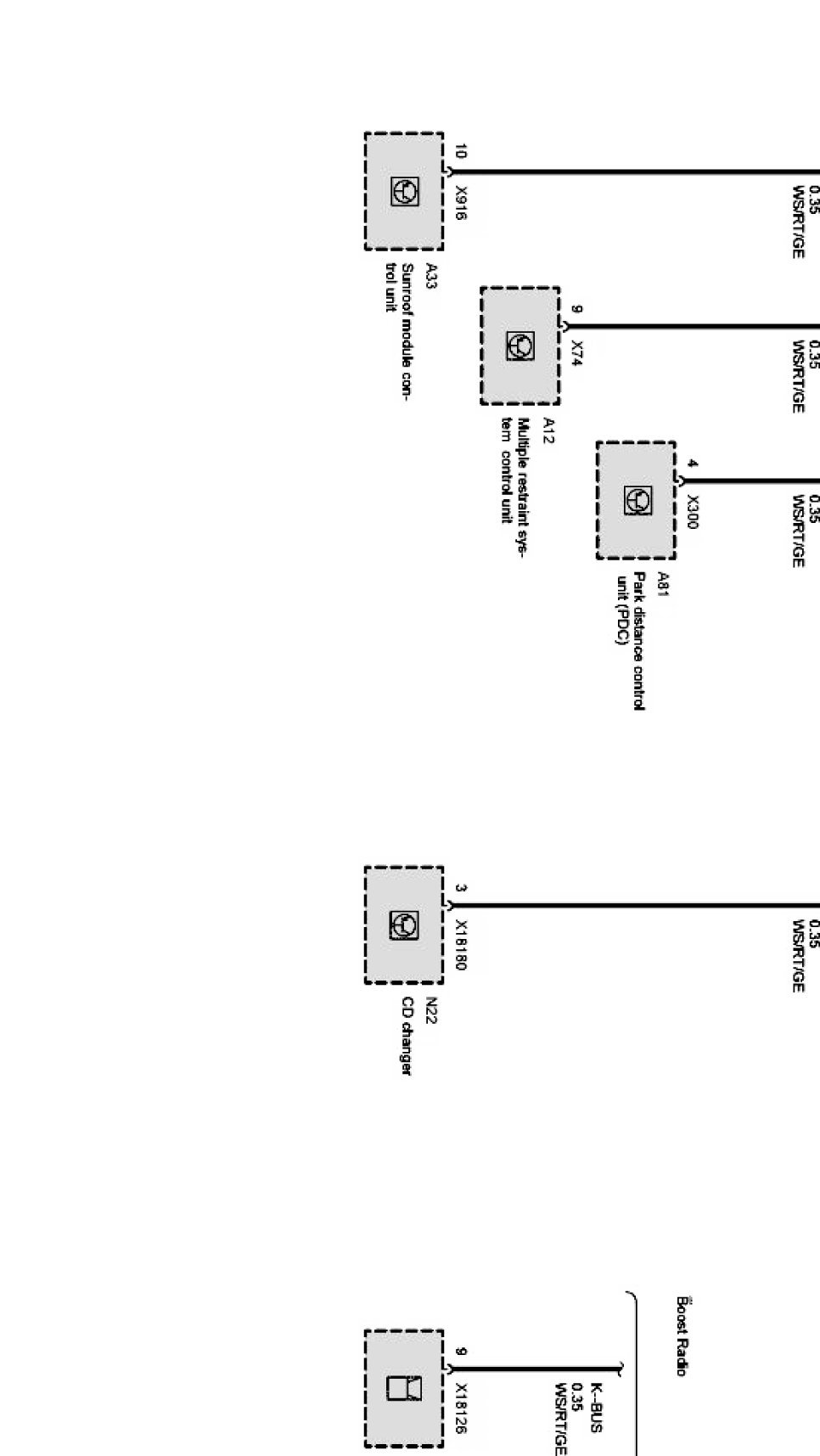
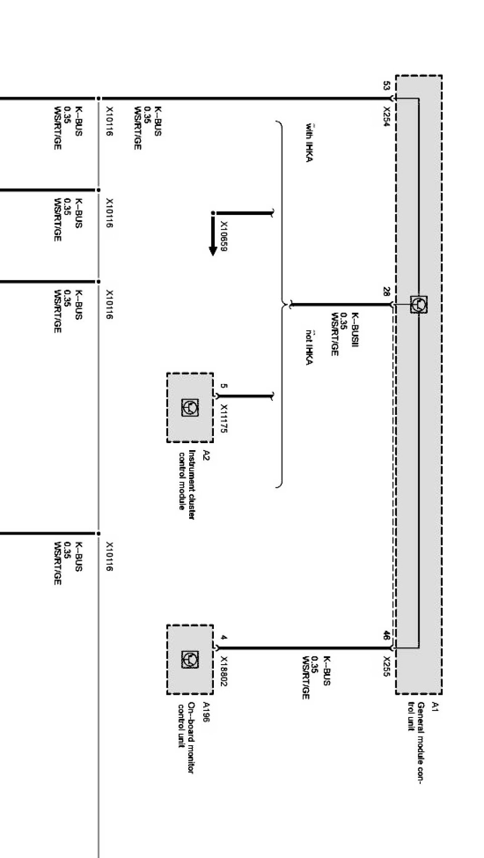
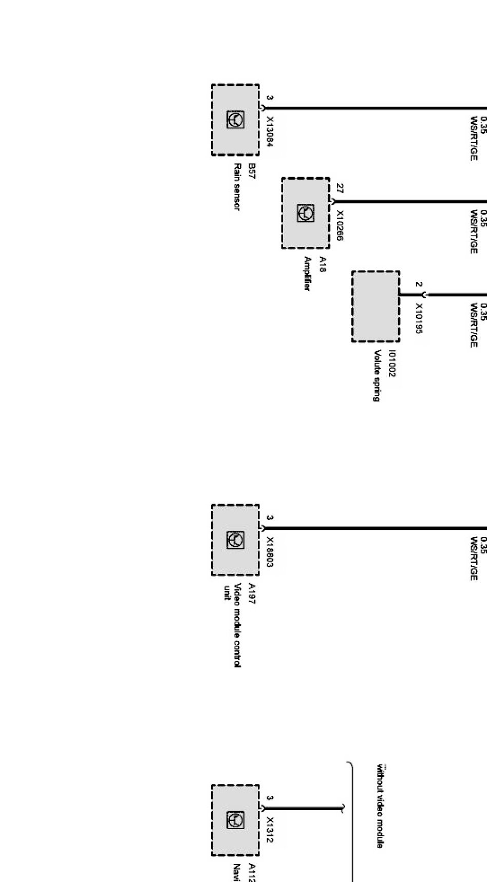
Connector X10116 (As of 09/03 Up to 01/05)
Connector X10116 (As of 09/03 Up to 01/05)
Connector X10116 Part 1:
Connector X10116 Part 2:
Connector X10116 Part 3:
Connector X10116 Part 4:
Connector X10116 Part 5:
Connector X10116 Part 6:
Connector X10116 Part 7:
Connector X10116 Part 8: