Operation CHARM
: Car repair manuals for everyone.
Home
>>
Mini
>>
2006
>>
Cooper S (R53) L4-1.6L SC (W11)
>>
Repair and Diagnosis
>>
Diagrams
>>
Electrical Diagrams
>>
Body
>>
Signal and Warning Functions
>>
Parking Aid (PDC Park Distance Control)
>>
Distance Warning
Distance Warning
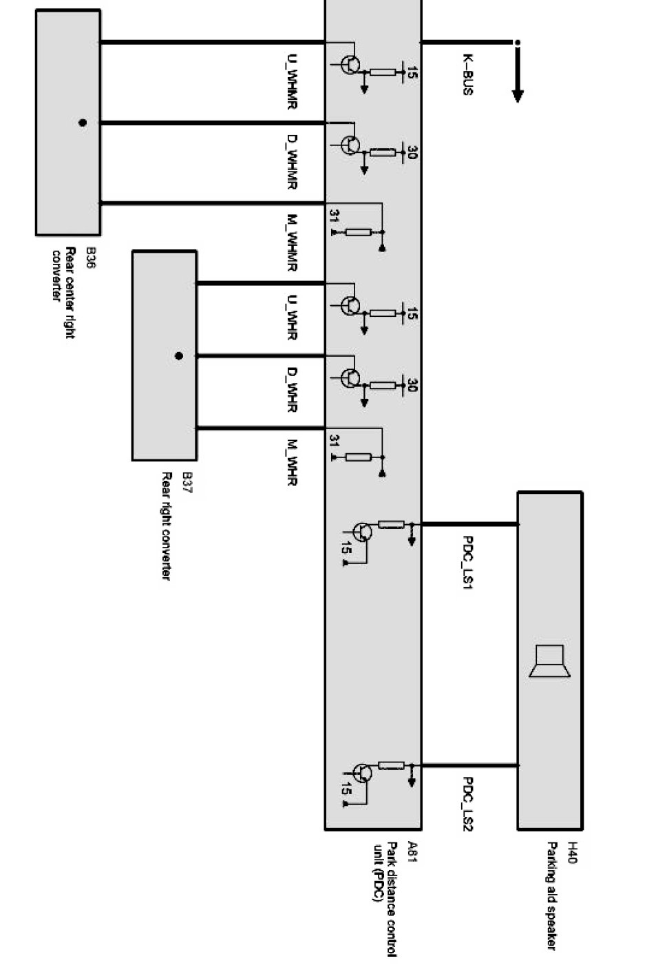
Distance warning Part 1:
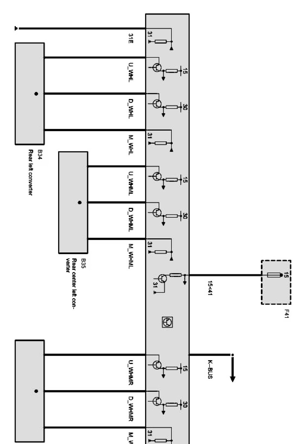
Distance warning Part 2: