Operation CHARM
: Car repair manuals for everyone.
Home
>>
Mini
>>
2006
>>
Cooper S (R53) L4-1.6L SC (W11)
>>
Repair and Diagnosis
>>
Diagrams
>>
Electrical Diagrams
>>
Body
>>
Seat and Mirror Function
>>
Heated Seats
>>
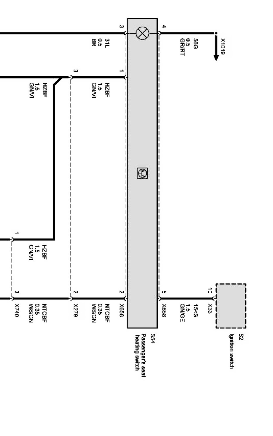
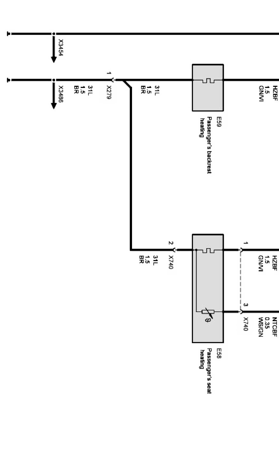
Passenger's Seat Heating
Passenger's Seat Heating
Passenger's seat heating Part 1:
Passenger's seat heating Part 2: