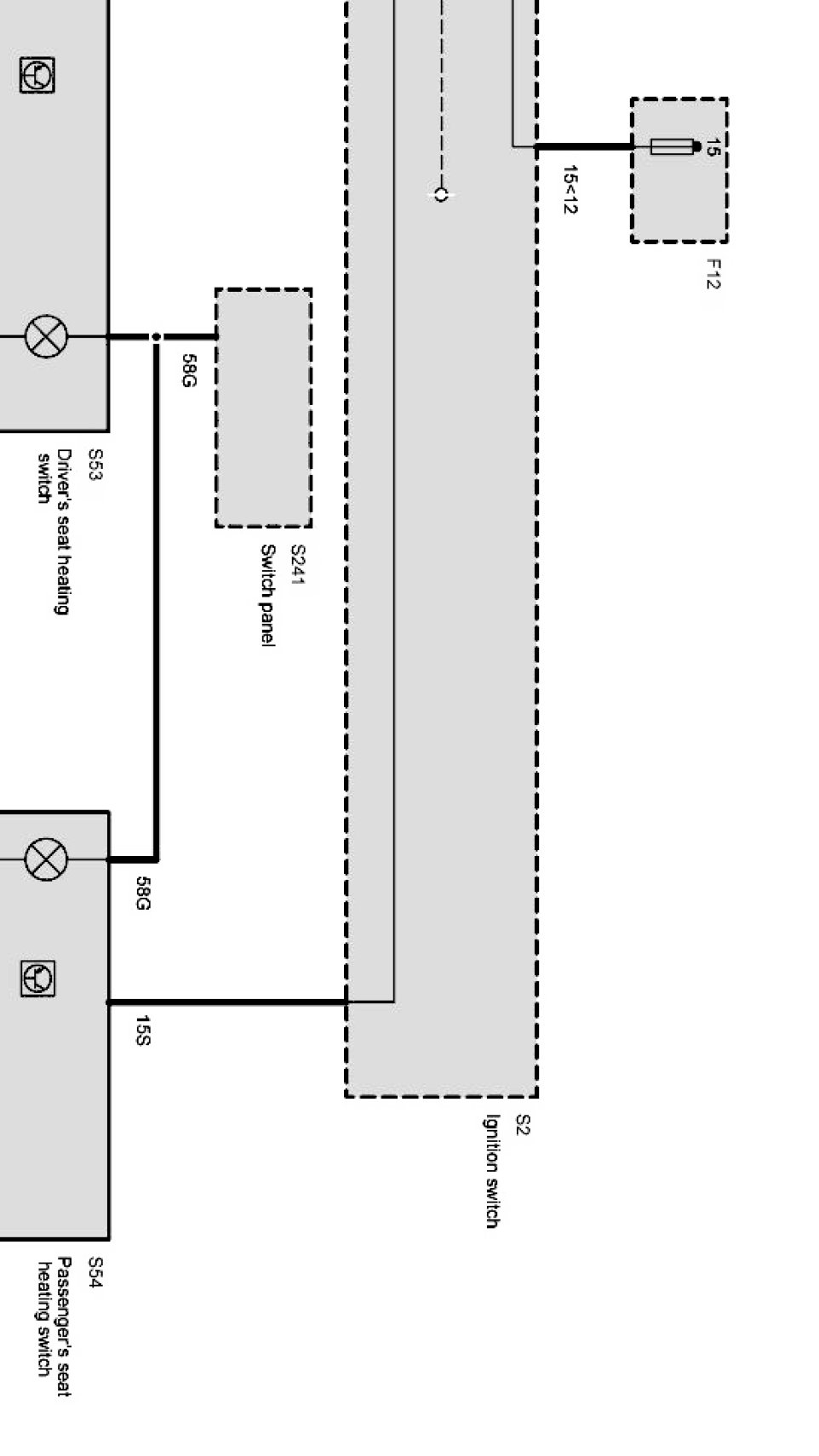
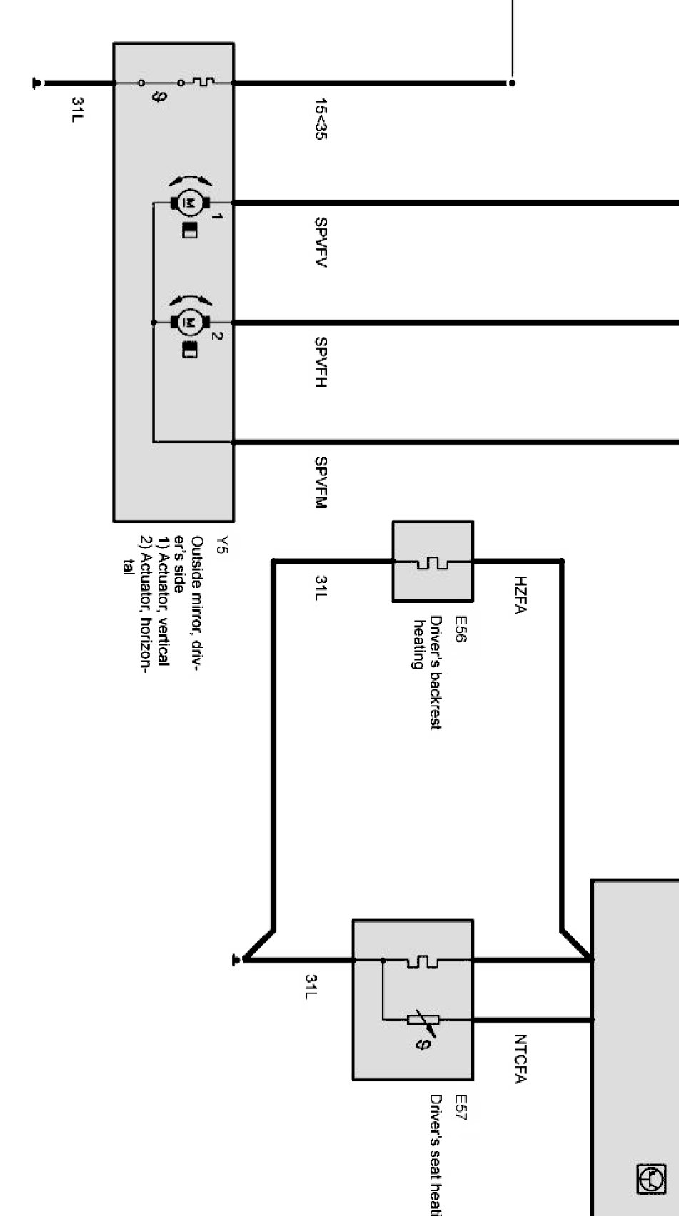
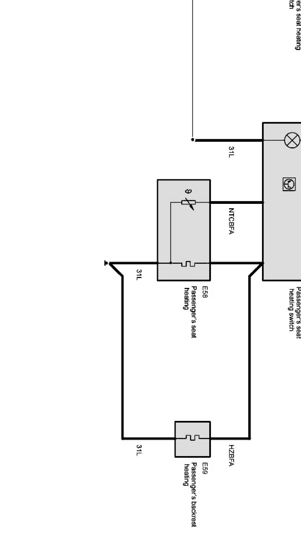
Seat and Mirror Functions (As of 12/01)
Seat and mirror functions Part 1:

Seat and mirror functions Part 2:

Seat and mirror functions Part 3:

Seat and mirror functions Part 4:

Seat and mirror functions Part 5:

Seat and mirror functions Part 6:

Seat and mirror functions Part 7:

Seat and mirror functions Part 8:

Seat and mirror functions Part 9:
