Operation CHARM
: Car repair manuals for everyone.
Home
>>
Mini
>>
2006
>>
Cooper S (R53) L4-1.6L SC (W11)
>>
Repair and Diagnosis
>>
Diagrams
>>
Electrical Diagrams
>>
Body
>>
Locking and Security Functions
>>
Central Locking System
>>
Passenger's Door Lock Motor
>>
Passenger's Door Lock Motor (Convertible (Or Coupe As of 07/04) Up to 09/05)
Passenger's Door Lock Motor (Convertible (Or Coupe As of 07/04) Up to 09/05)
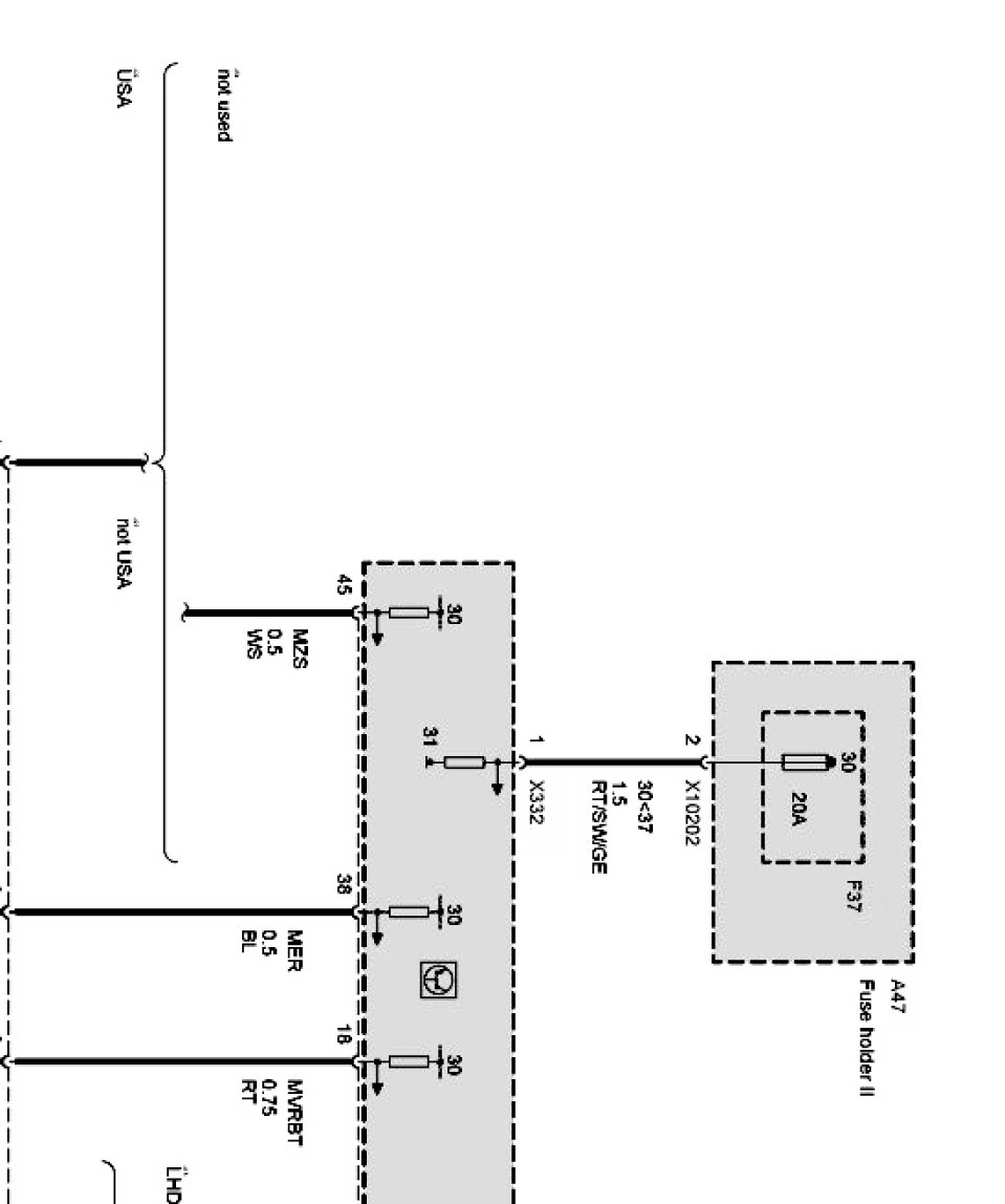
Passenger's door lock motor Part 1:
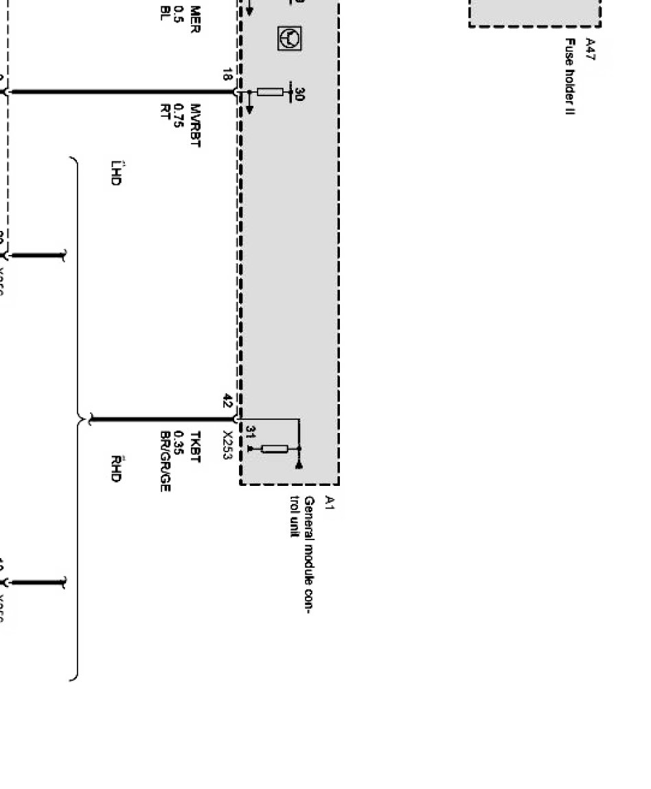
Passenger's door lock motor Part 2:
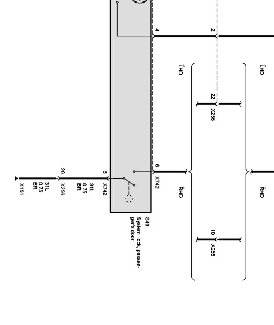
Passenger's door lock motor Part 3:
Passenger's door lock motor Part 4: