Operation CHARM
: Car repair manuals for everyone.
Home
>>
Mini
>>
2006
>>
Cooper S (R53) L4-1.6L SC (W11)
>>
Repair and Diagnosis
>>
Diagrams
>>
Electrical Diagrams
>>
Body
>>
Locking and Security Functions
>>
Engine Immobilizer EWS
>>
Clutch Pedal Position Switch (Without Automatic Transmission)
>>
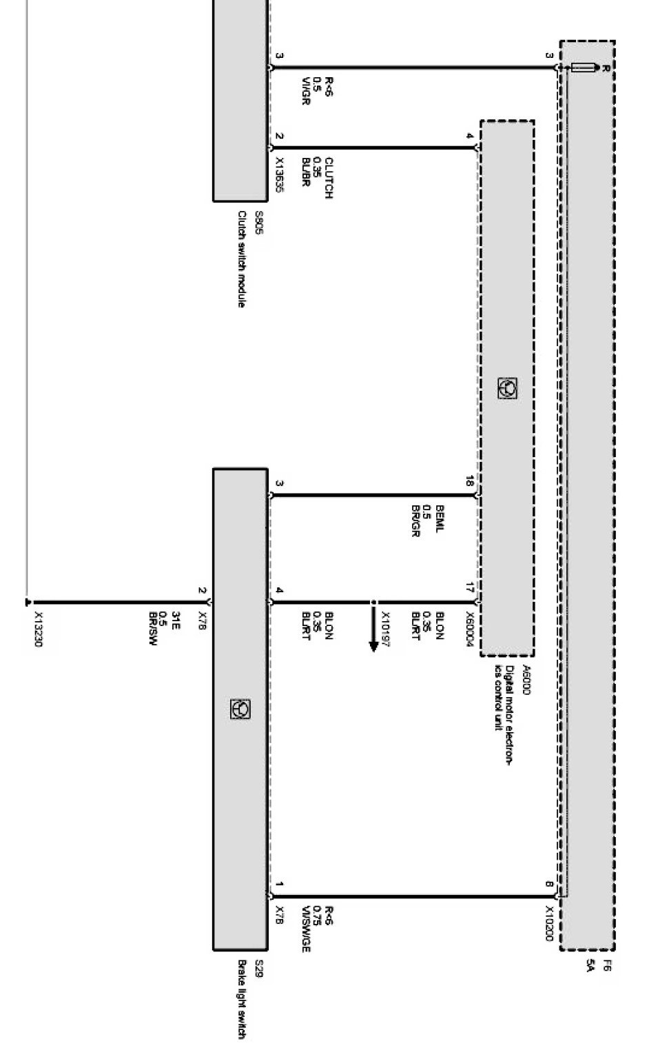
Clutch Switch Module Brake Light Switch (Without W17 Engine As of 03/02 Up to 09/05)
Clutch Switch Module Brake Light Switch (Without W17 Engine As of 03/02 Up to 09/05)
Clutch switch module Brake light switch Part 1:
Clutch switch module Brake light switch Part 2: