Operation CHARM
: Car repair manuals for everyone.
Home
>>
Mini
>>
2006
>>
Cooper S (R53) L4-1.6L SC (W11)
>>
Repair and Diagnosis
>>
Diagrams
>>
Electrical Diagrams
>>
Body
>>
Restraint Functions (MRS Multiple Restraint System V)
>>
Sensors and Switches
Sensors and Switches
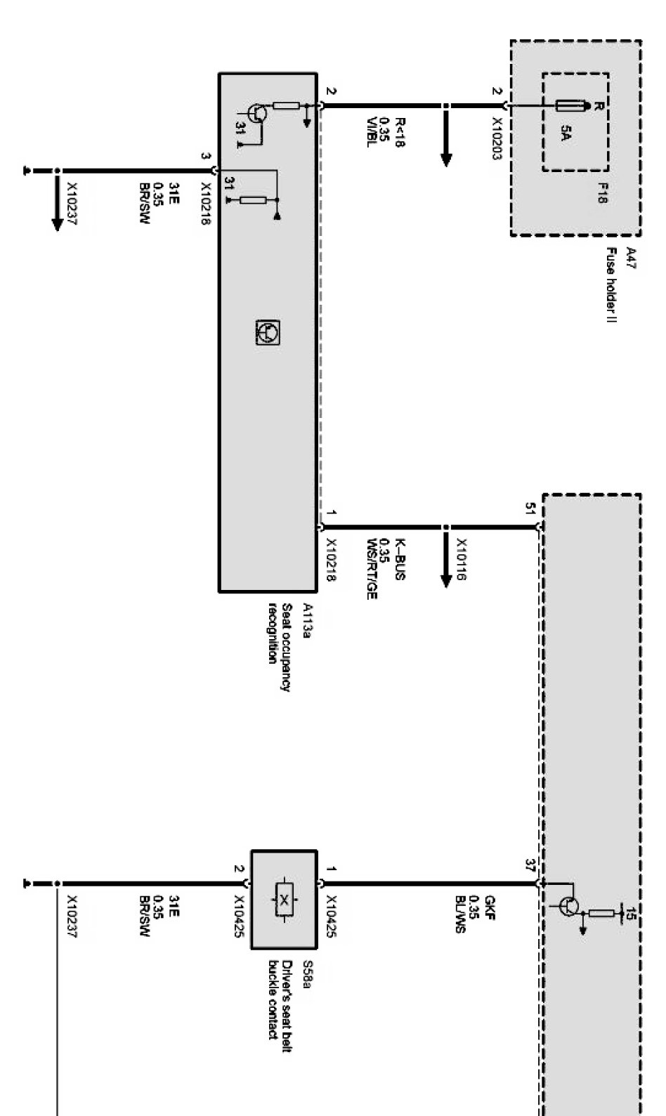
Airbag sensors Part 1:
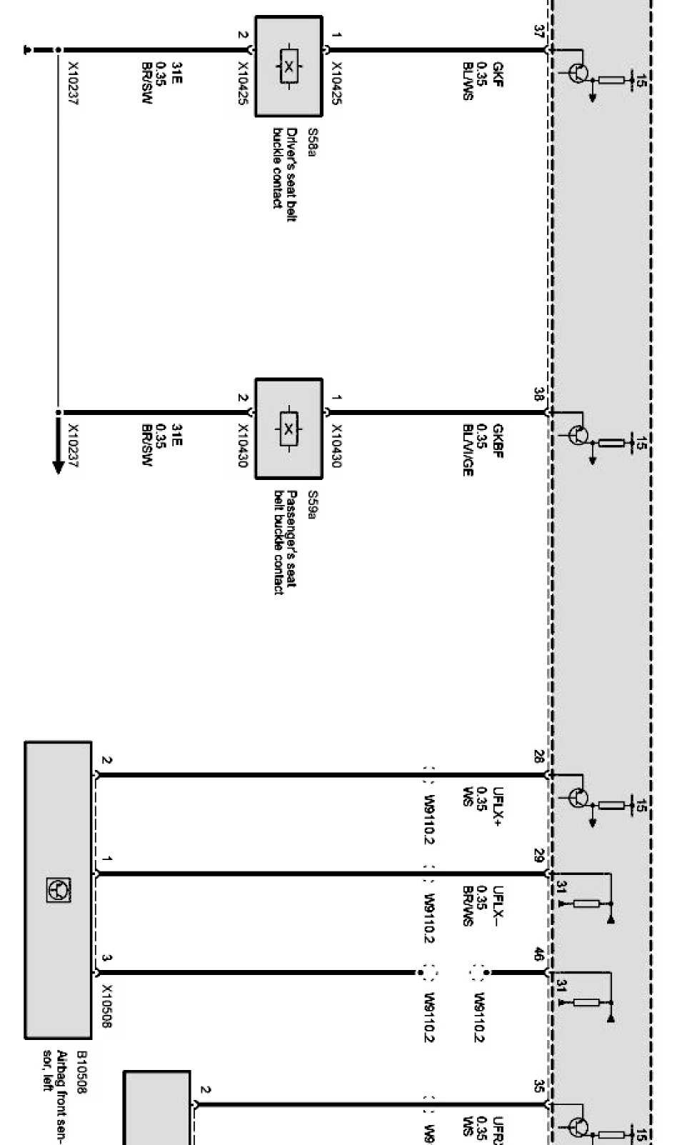
Airbag sensors Part 2:
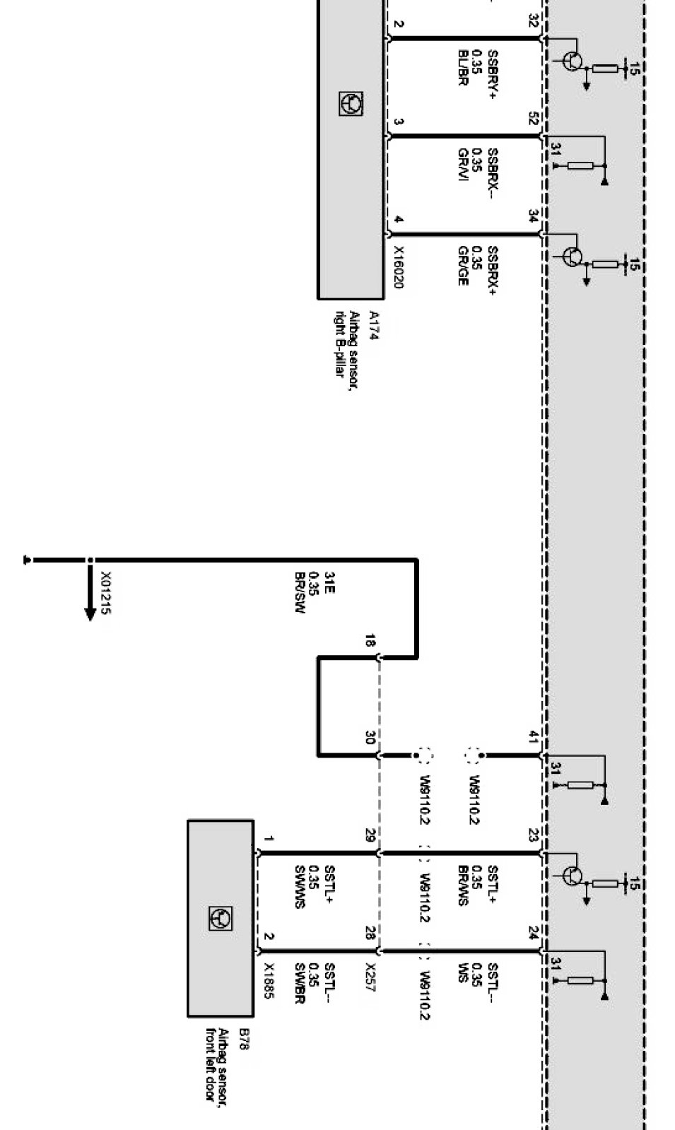
Airbag sensors Part 3:
Airbag sensors Part 4:
Airbag sensors Part 5: