Operation CHARM
: Car repair manuals for everyone.
Home
>>
Mini
>>
2006
>>
Cooper S (R53) L4-1.6L SC (W11)
>>
Repair and Diagnosis
>>
Diagrams
>>
Electrical Diagrams
>>
Body
>>
Restraint Functions (MRS Multiple Restraint System V)
>>
Firing Circuits
Firing Circuits
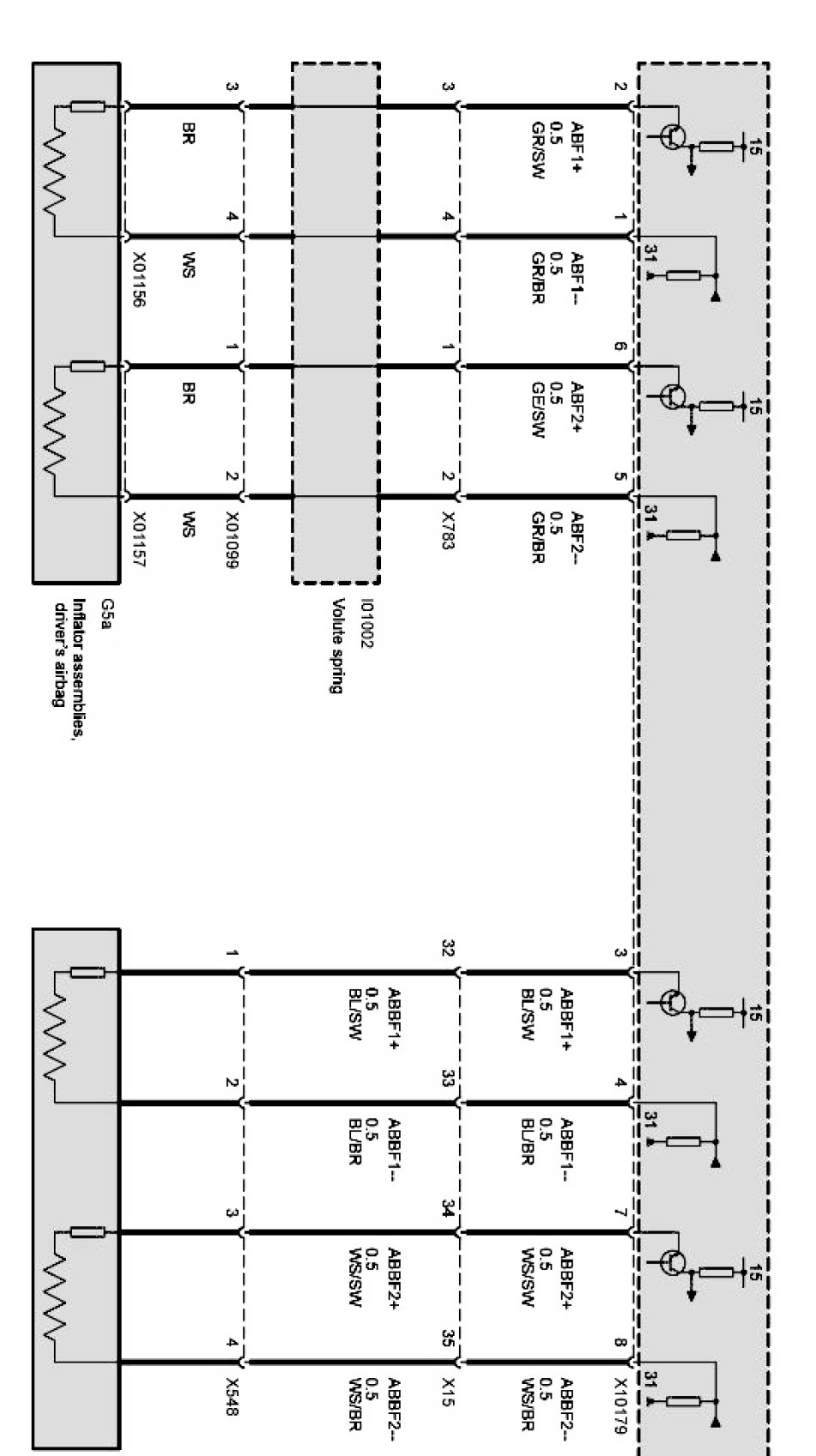
Airbag triggering circuits Part 1:
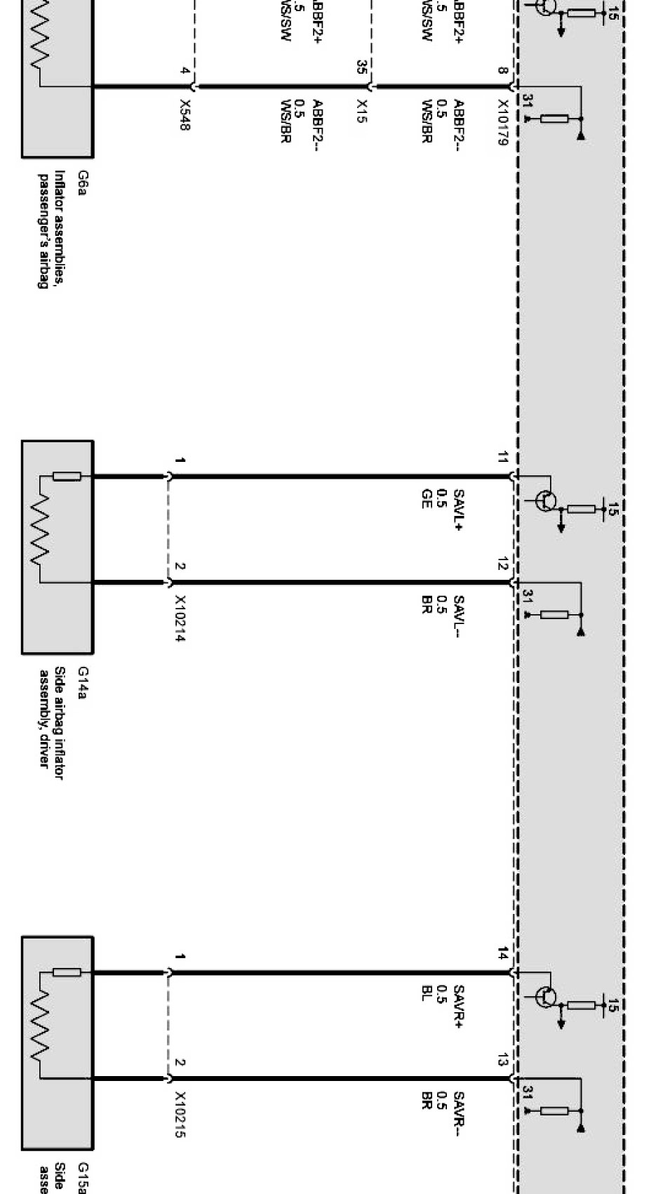
Airbag triggering circuits Part 2:
Airbag triggering circuits Part 3:
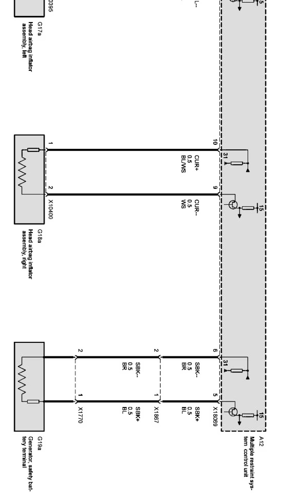
Airbag triggering circuits Part 4:
Airbag triggering circuits Part 5: