Operation CHARM
: Car repair manuals for everyone.
Home
>>
Mini
>>
2006
>>
Cooper S (R53) L4-1.6L SC (W11)
>>
Repair and Diagnosis
>>
Diagrams
>>
Electrical Diagrams
>>
Body
>>
Lighting
>>
Fog Lights
>>
Rear Fog Light
>>
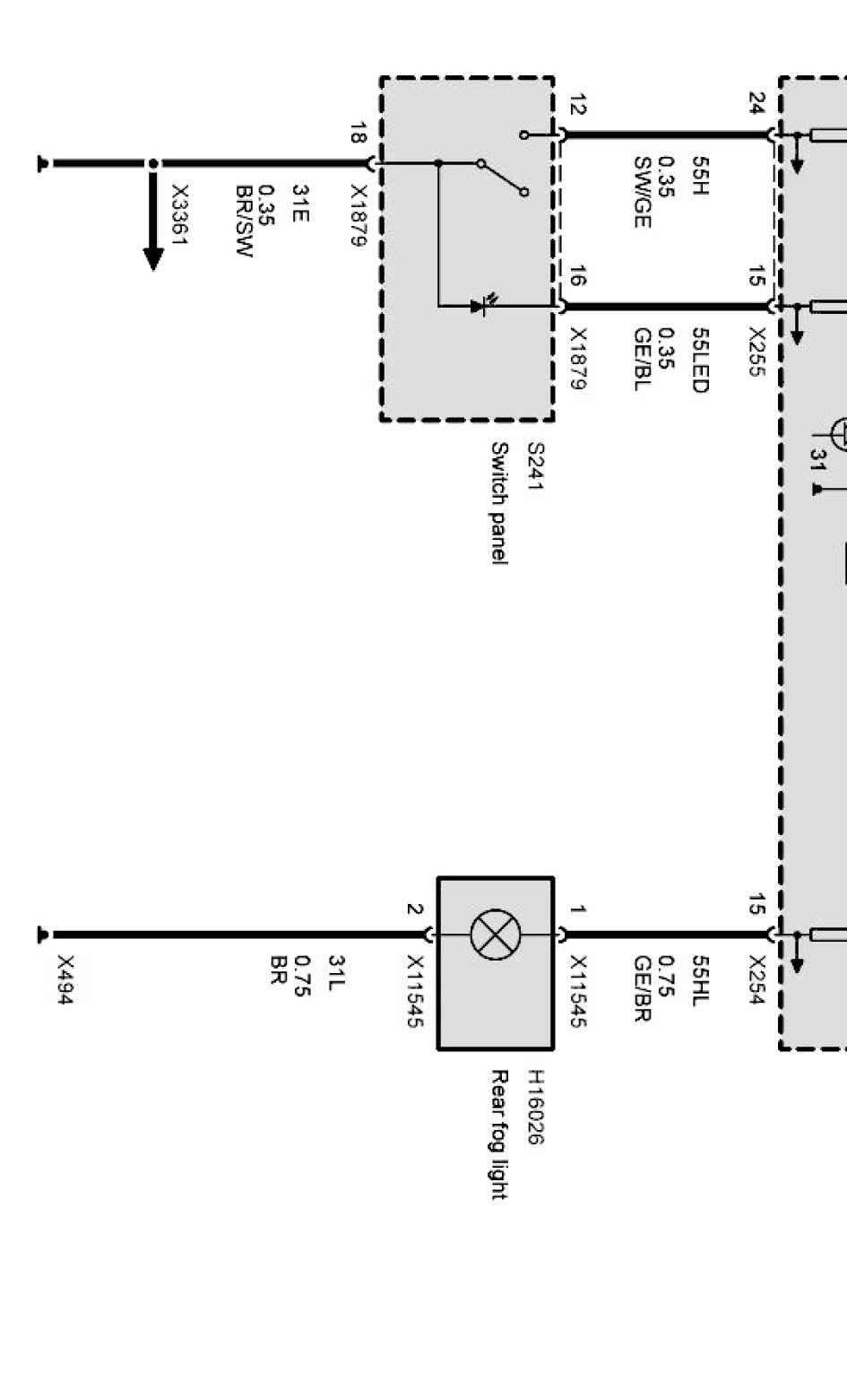
Switch, Rear Fog Light
Switch, Rear Fog Light
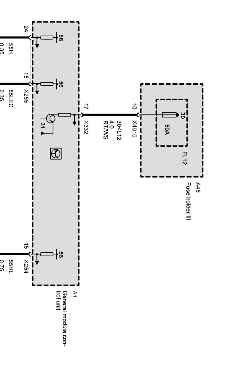
Rear fog light Part 1:
Rear fog light Part 2: