Operation CHARM
: Car repair manuals for everyone.
Home
>>
Mini
>>
2006
>>
Cooper S (R53) L4-1.6L SC (W11)
>>
Repair and Diagnosis
>>
Diagrams
>>
Electrical Diagrams
>>
Body
>>
Lighting
>>
Hazard-Warning System
>>
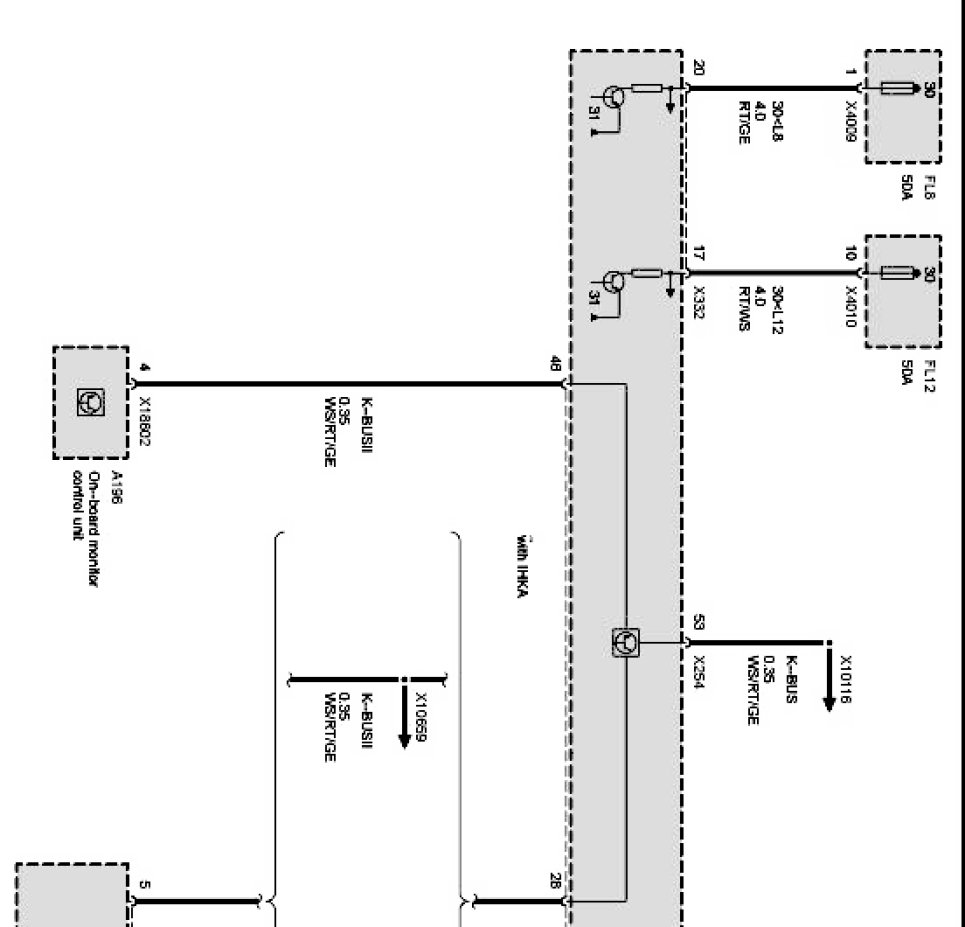
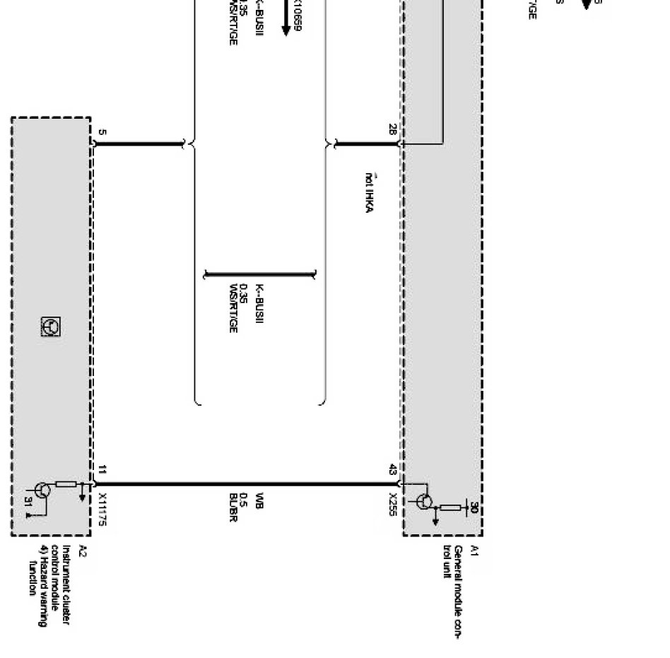
Hazard Switch
Hazard Switch
Signal, hazard warning lights Part 1:
Signal, hazard warning lights Part 2: