Operation CHARM
: Car repair manuals for everyone.
Home
>>
Mini
>>
2006
>>
Cooper S (R53) L4-1.6L SC (W11)
>>
Repair and Diagnosis
>>
Diagrams
>>
Electrical Diagrams
>>
Body
>>
Heating and Air Conditioning Functions
>>
Blower
>>
Blower Switch (Without IHKA Automatic Heating/Air Conditioning System)
>>
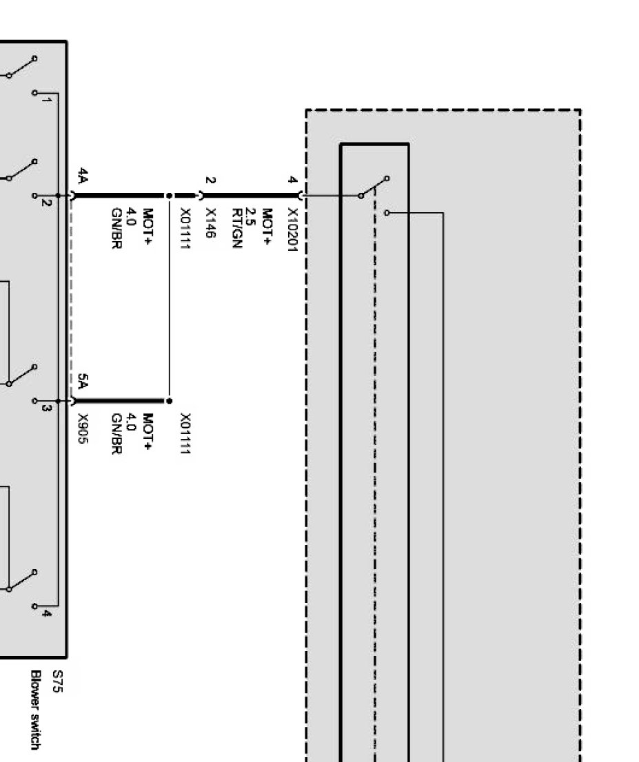
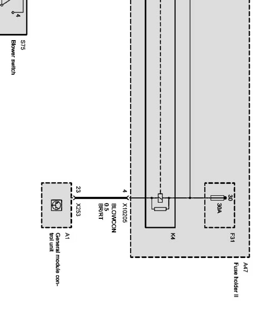
Blower Control (IHS Integrated Heating Control As of 03/03)
Blower Control (IHS Integrated Heating Control As of 03/03)
Blower control Part 1:
Blower control Part 2:
Blower control Part 3:
Blower control Part 4: