Heating and Air Conditioning Functions (IHKA Automatic Heating/Air Conditioning System As of 03/03)
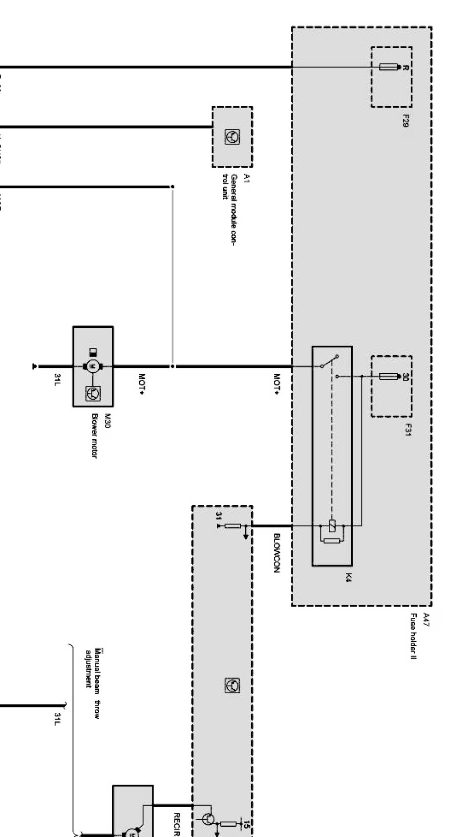
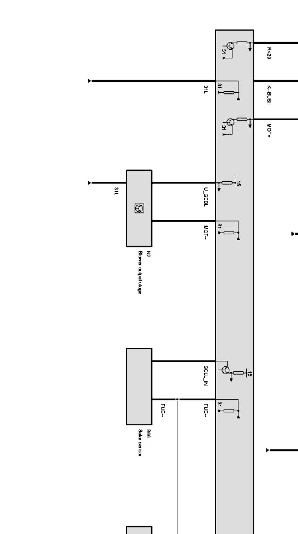
Heating and air conditioning functions Part 1:

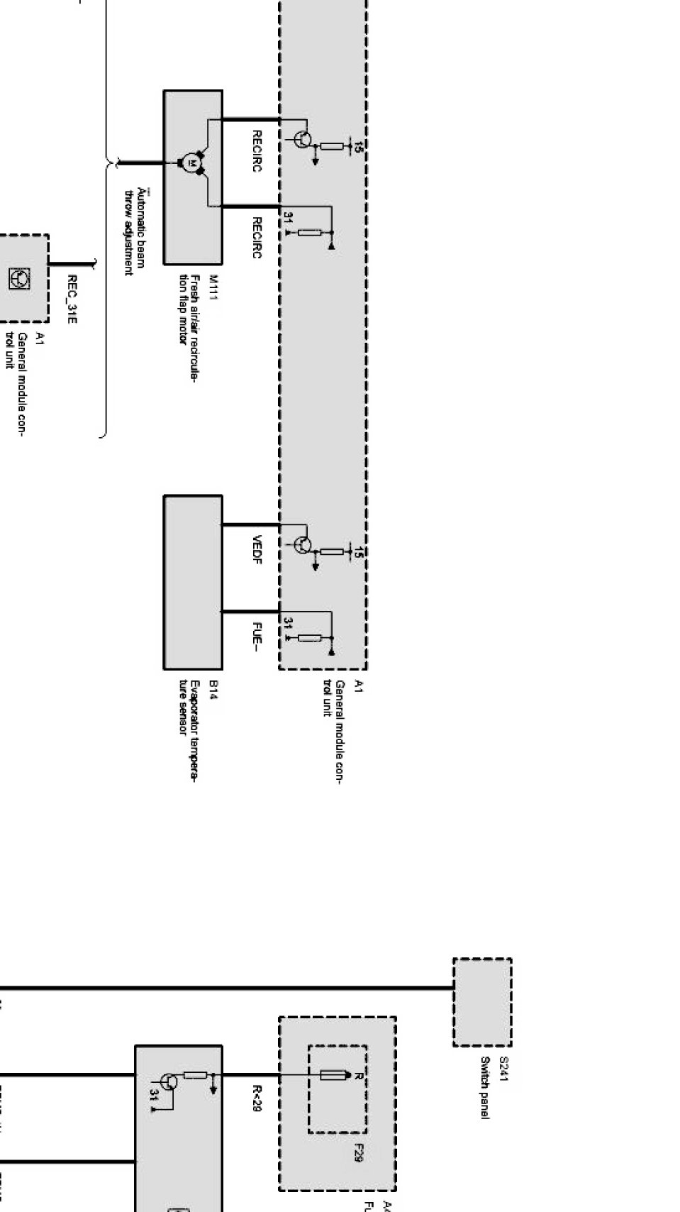
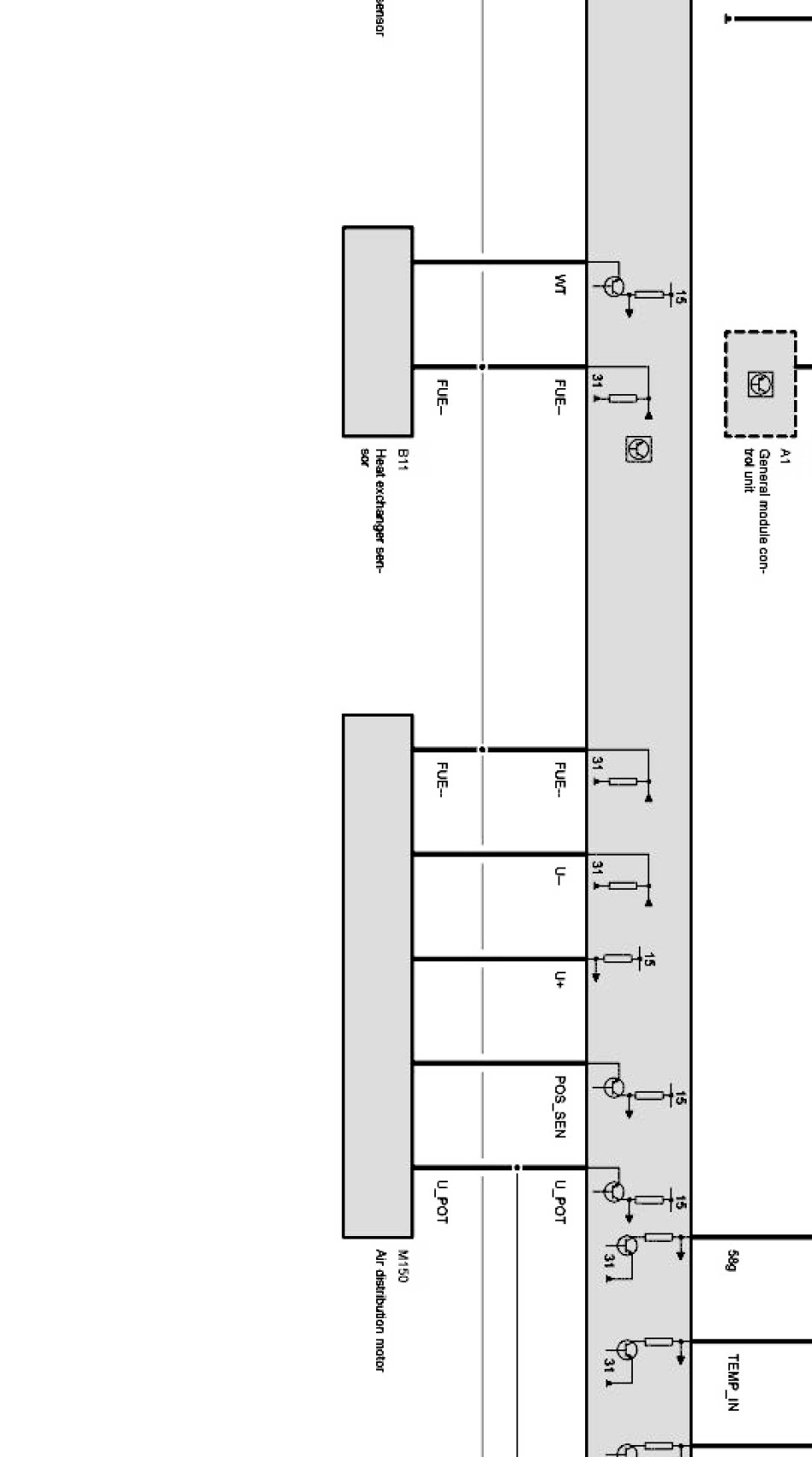
Heating and air conditioning functions Part 2:

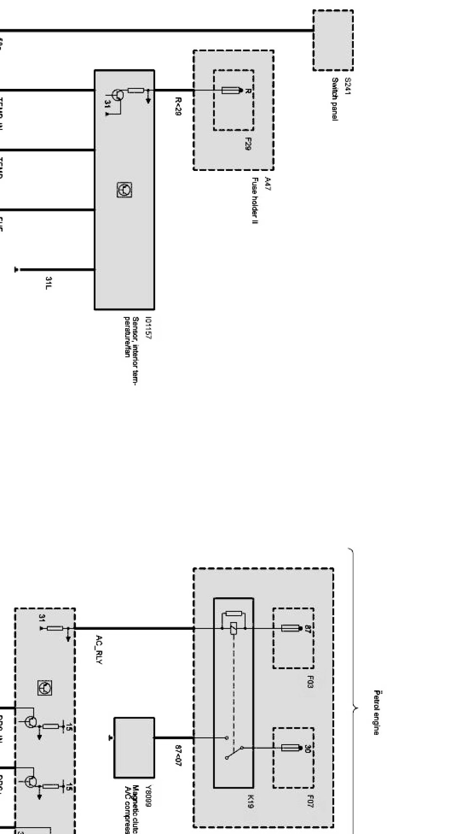
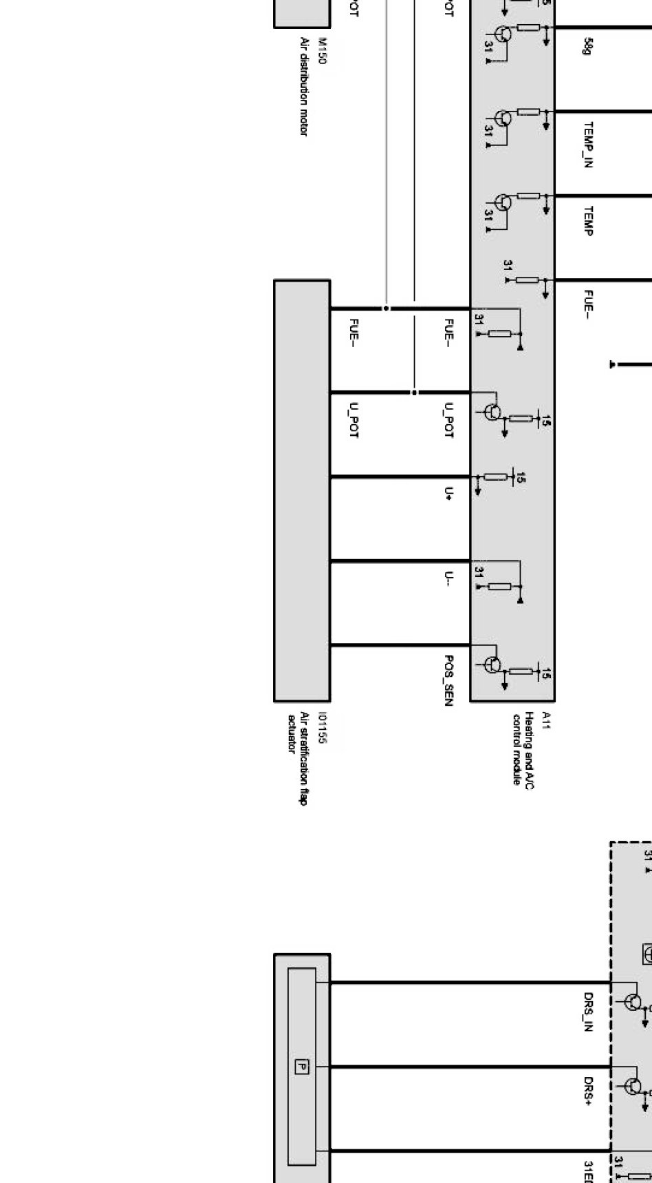
Heating and air conditioning functions Part 3:

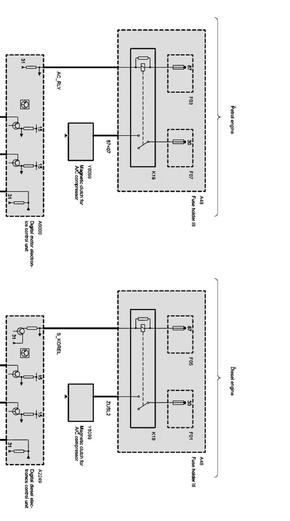
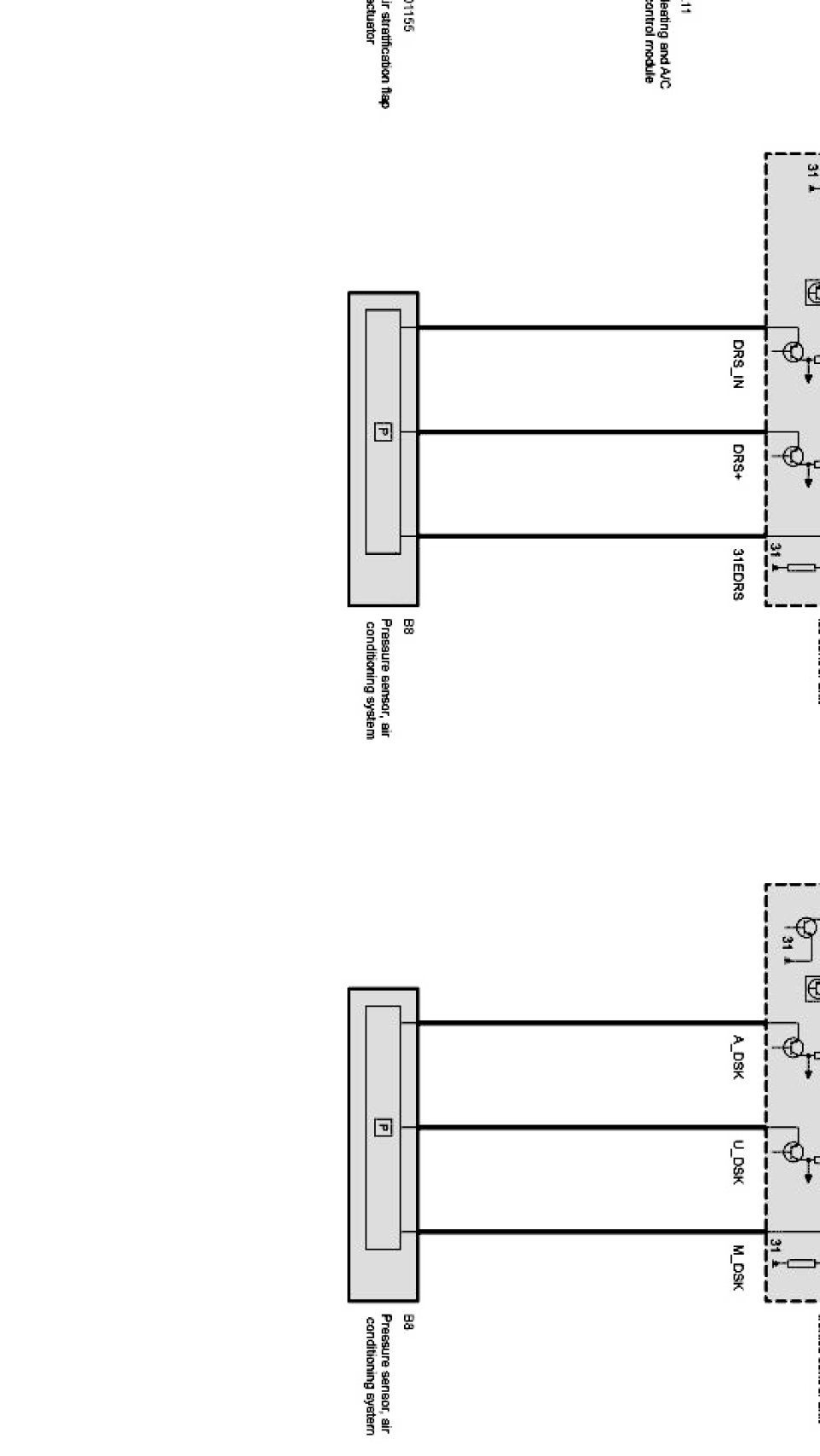
Heating and air conditioning functions Part 4:

Heating and air conditioning functions Part 5:

Heating and air conditioning functions Part 6:

Heating and air conditioning functions Part 7:

Heating and air conditioning functions Part 8:
