Heating and Air Conditioning Functions (IHKR Integrated Heating/Air Conditioning Control)
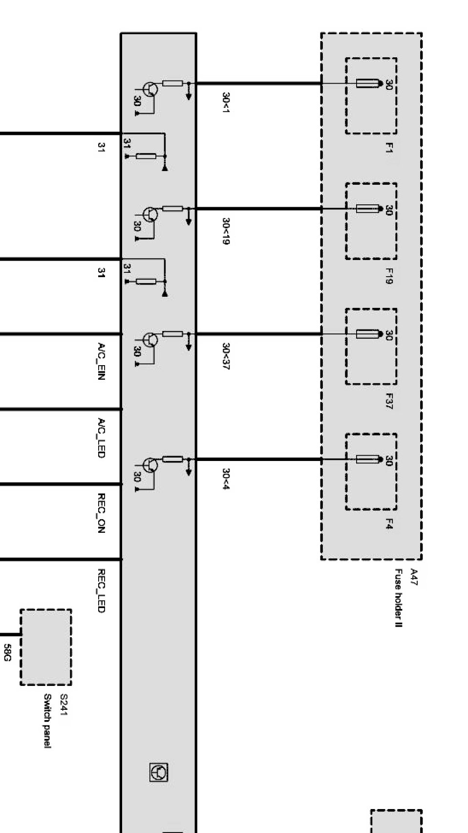
Heating and air conditioning functions Part 1:

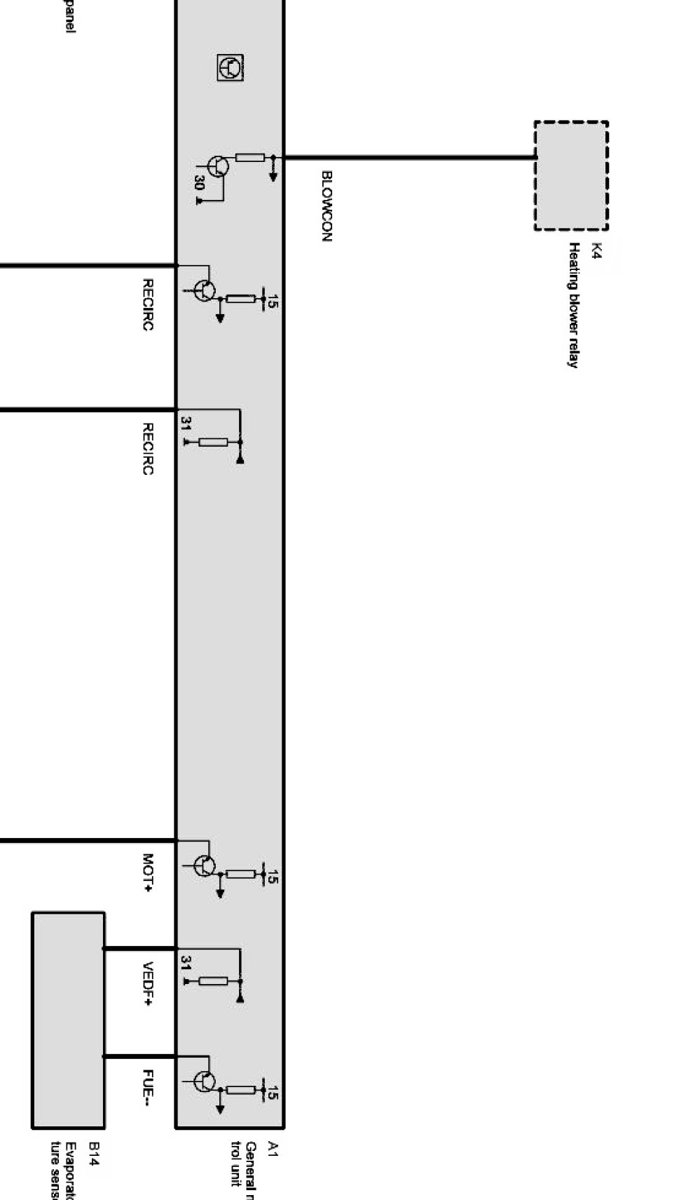
Heating and air conditioning functions Part 2:

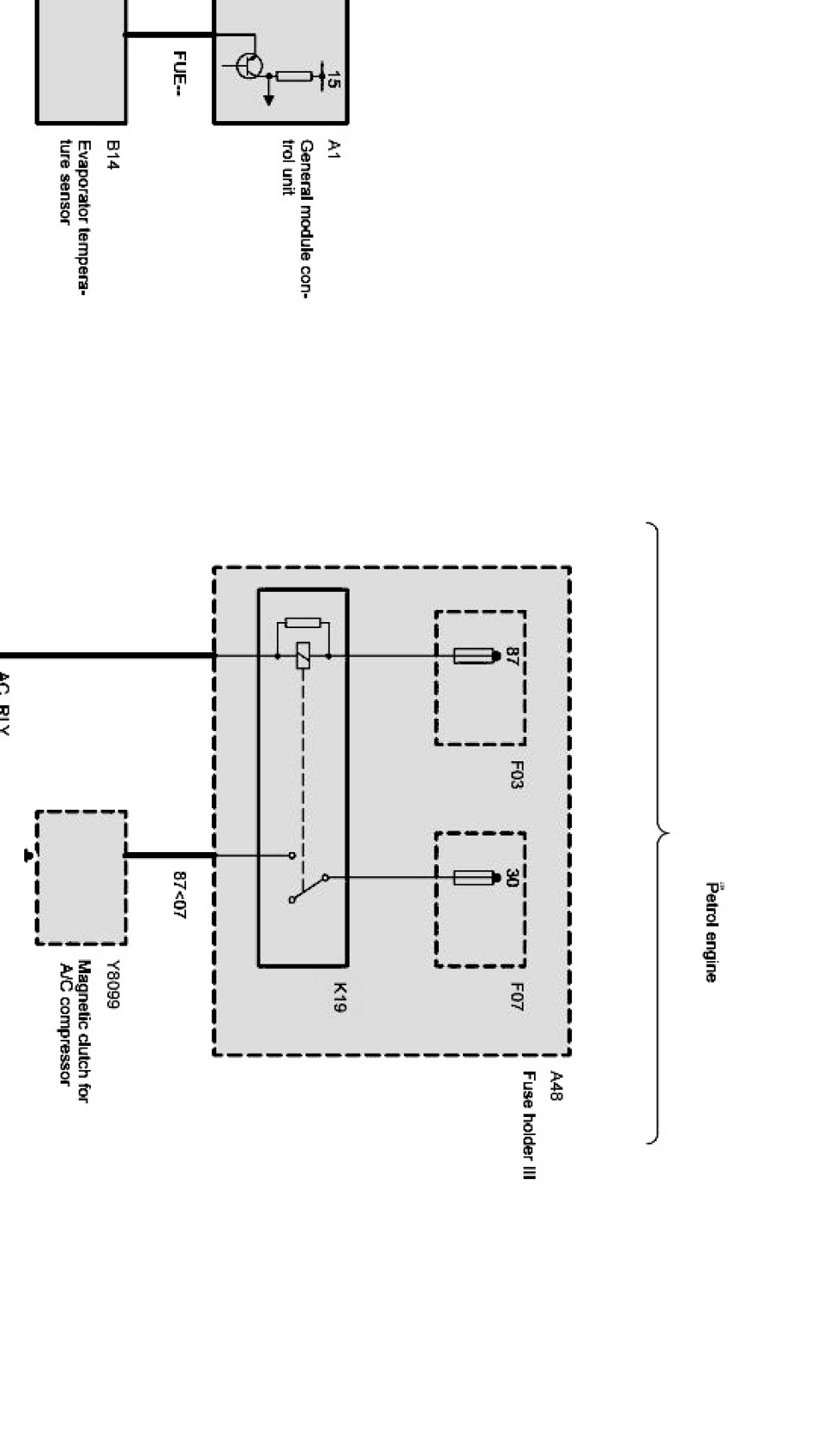
Heating and air conditioning functions Part 3:

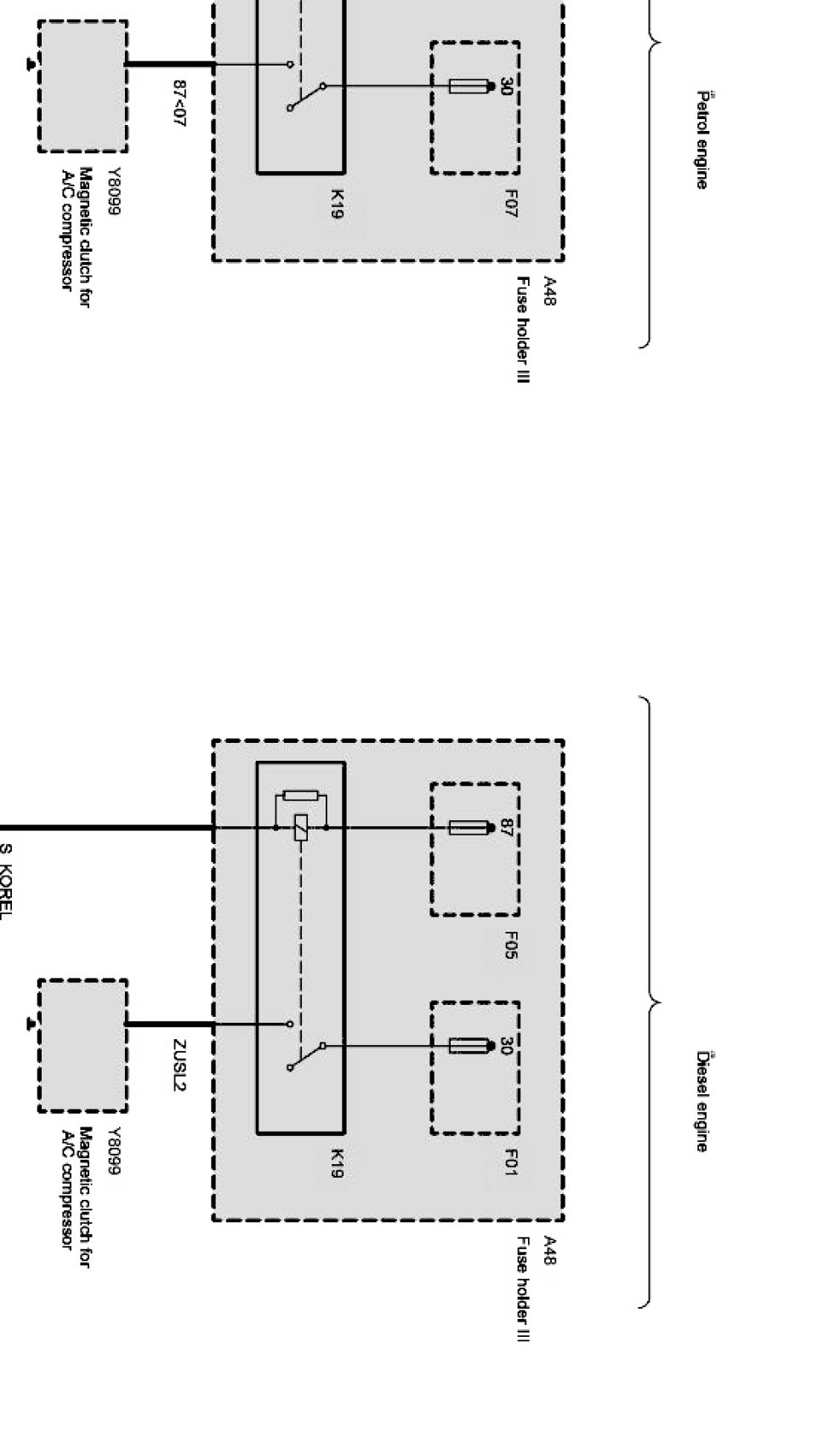
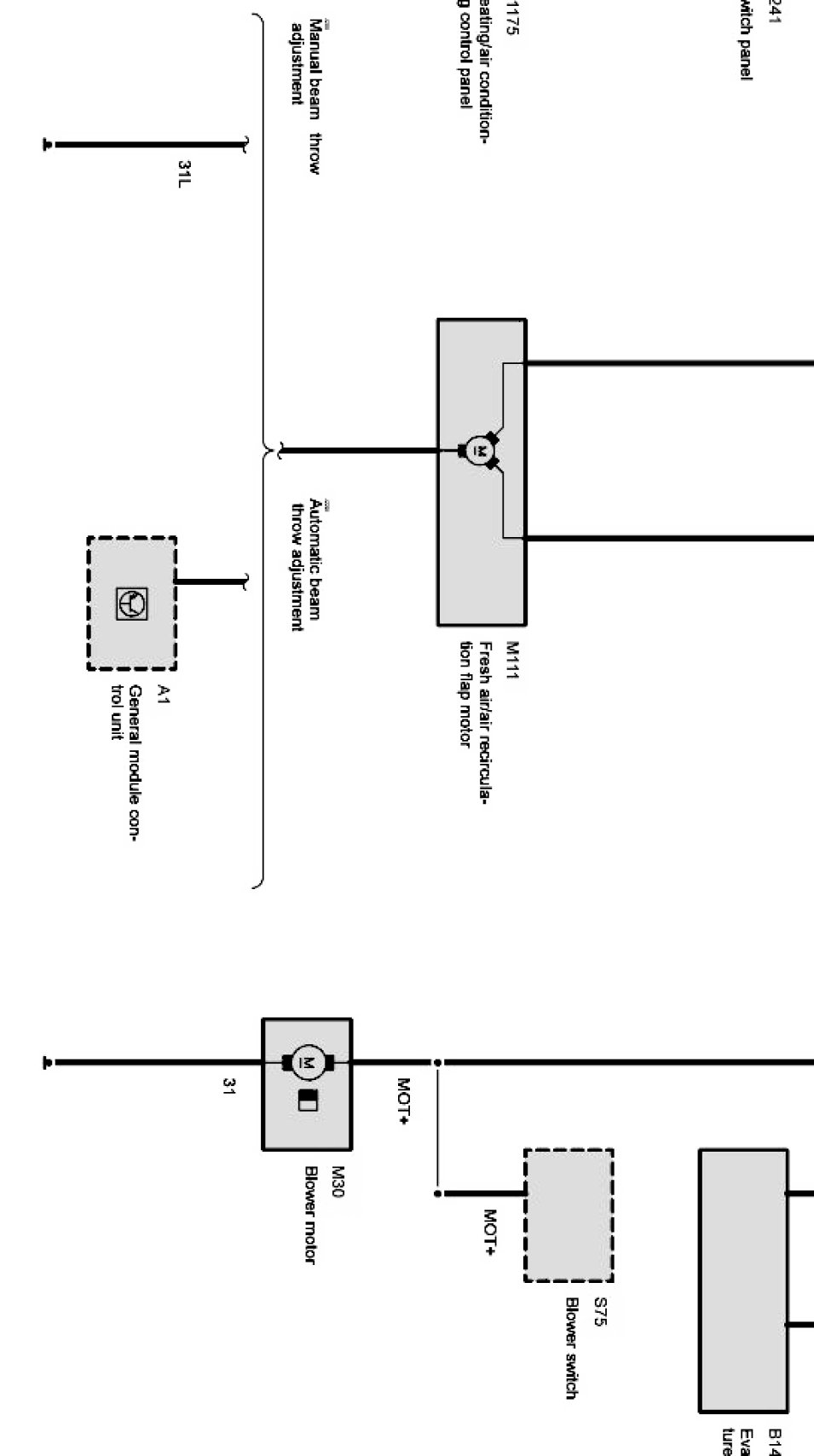
Heating and air conditioning functions Part 4:

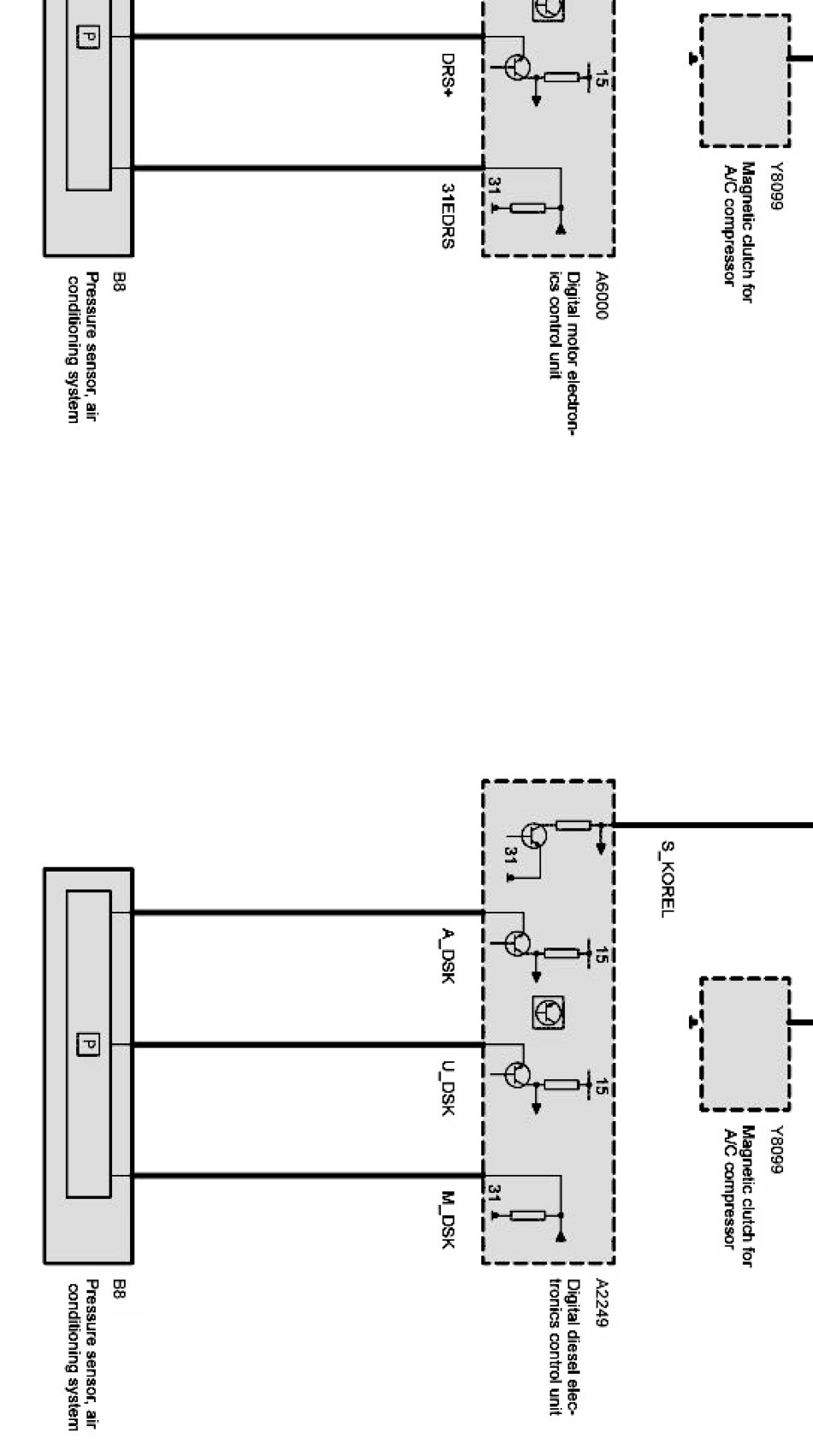
Heating and air conditioning functions Part 5:

Heating and air conditioning functions Part 6:

Heating and air conditioning functions Part 7:

Heating and air conditioning functions Part 8:
