Operation CHARM
: Car repair manuals for everyone.
Home
>>
Mini
>>
2006
>>
Cooper S (R53) L4-1.6L SC (W11)
>>
Repair and Diagnosis
>>
Diagrams
>>
Electrical Diagrams
>>
Body
>>
Display and Information Functions
>>
Warning and Indicator Lamps
>>
Indicator Lamp, Cruise Control
>>
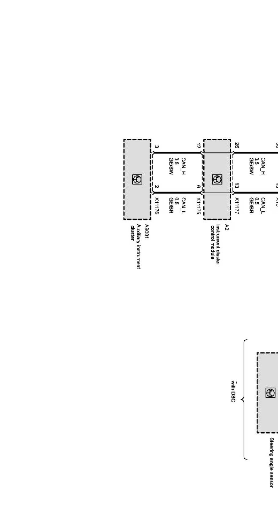
Connector, CAN Bus (As of 09/03 Up to 09/05)
Connector, CAN Bus (As of 09/03 Up to 09/05)
Connector, CAN bus Part 1:
Connector, CAN bus Part 2:
Connector, CAN bus Part 4:
Connector, CAN bus Part 4: