Turn Signal Indicator Lamp
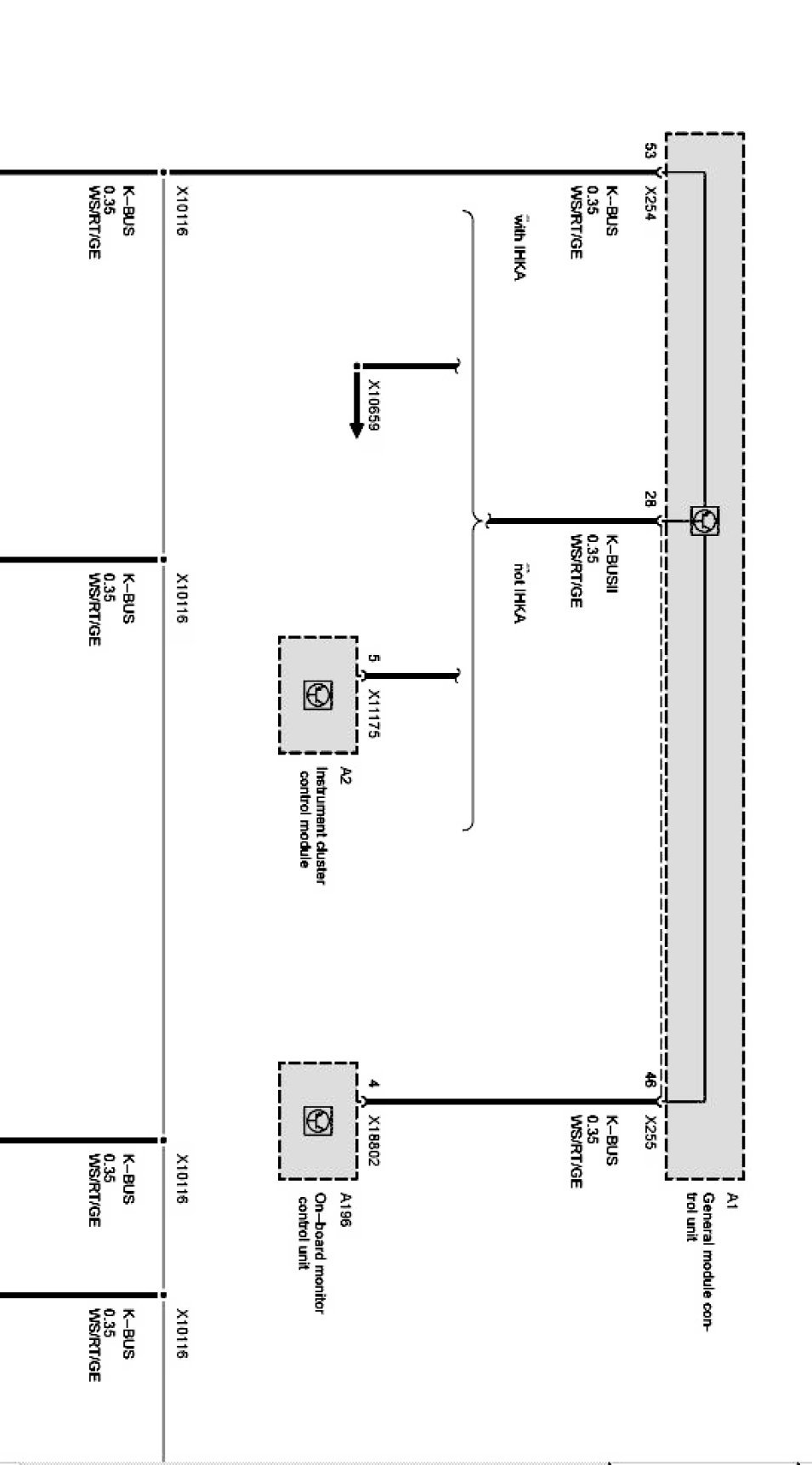
Connector X10116 Part 1:

Connector X10116 Part 2:

Connector X10116 Part 3:

Connector X10116 Part 4:

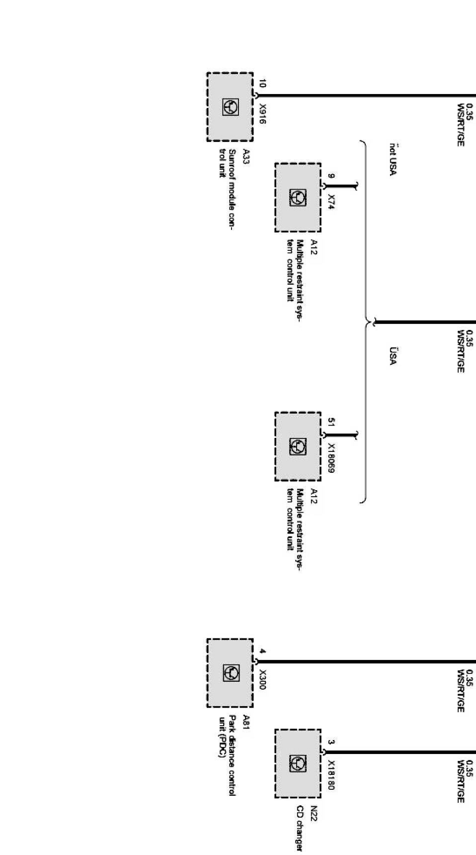
Connector X10116 Part 5:

Connector X10116 Part 6:

Connector X10116 Part 7:

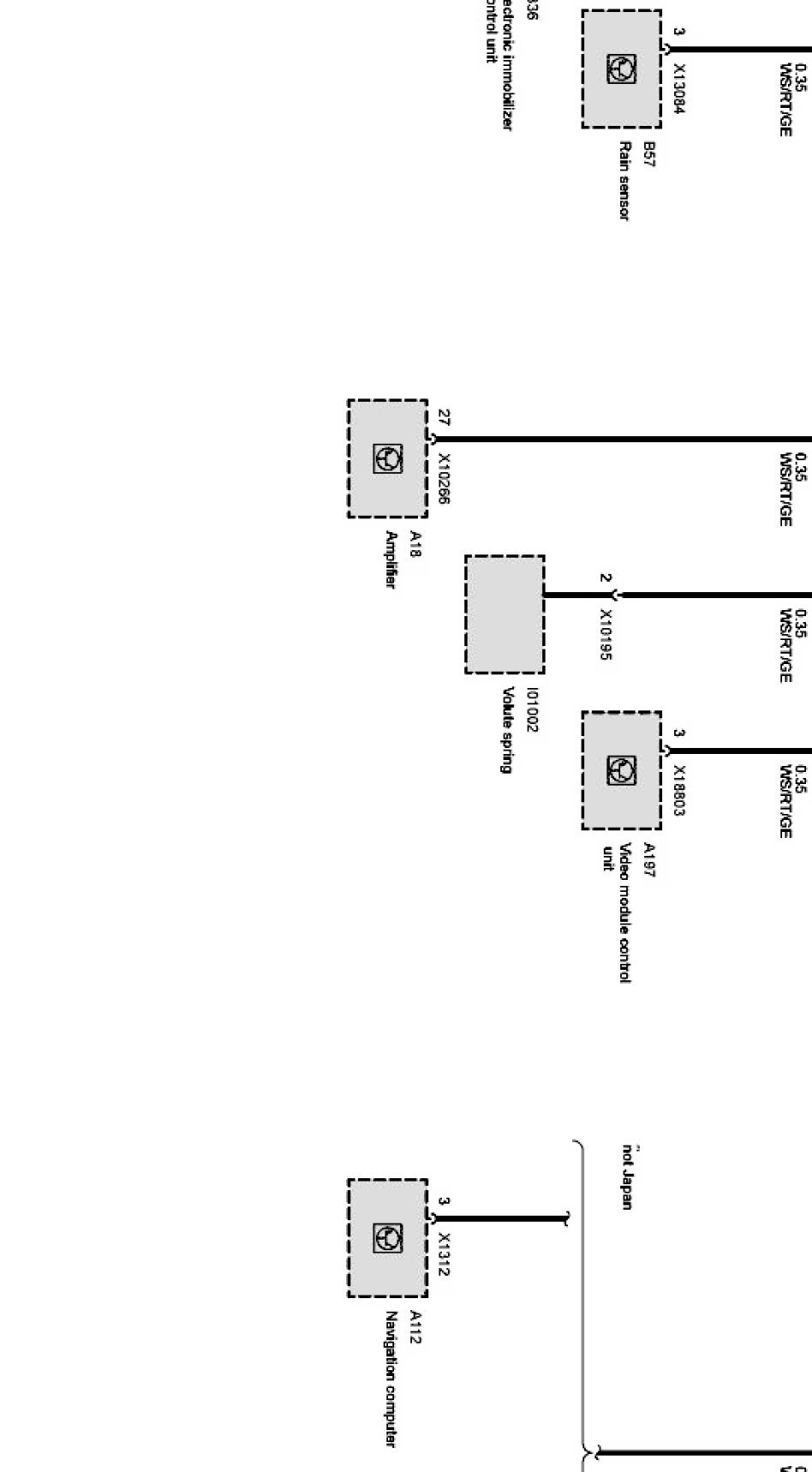
Connector X10116 Part 8:

Connector X10116 Part 9:

Connector X10116 Part 10:
