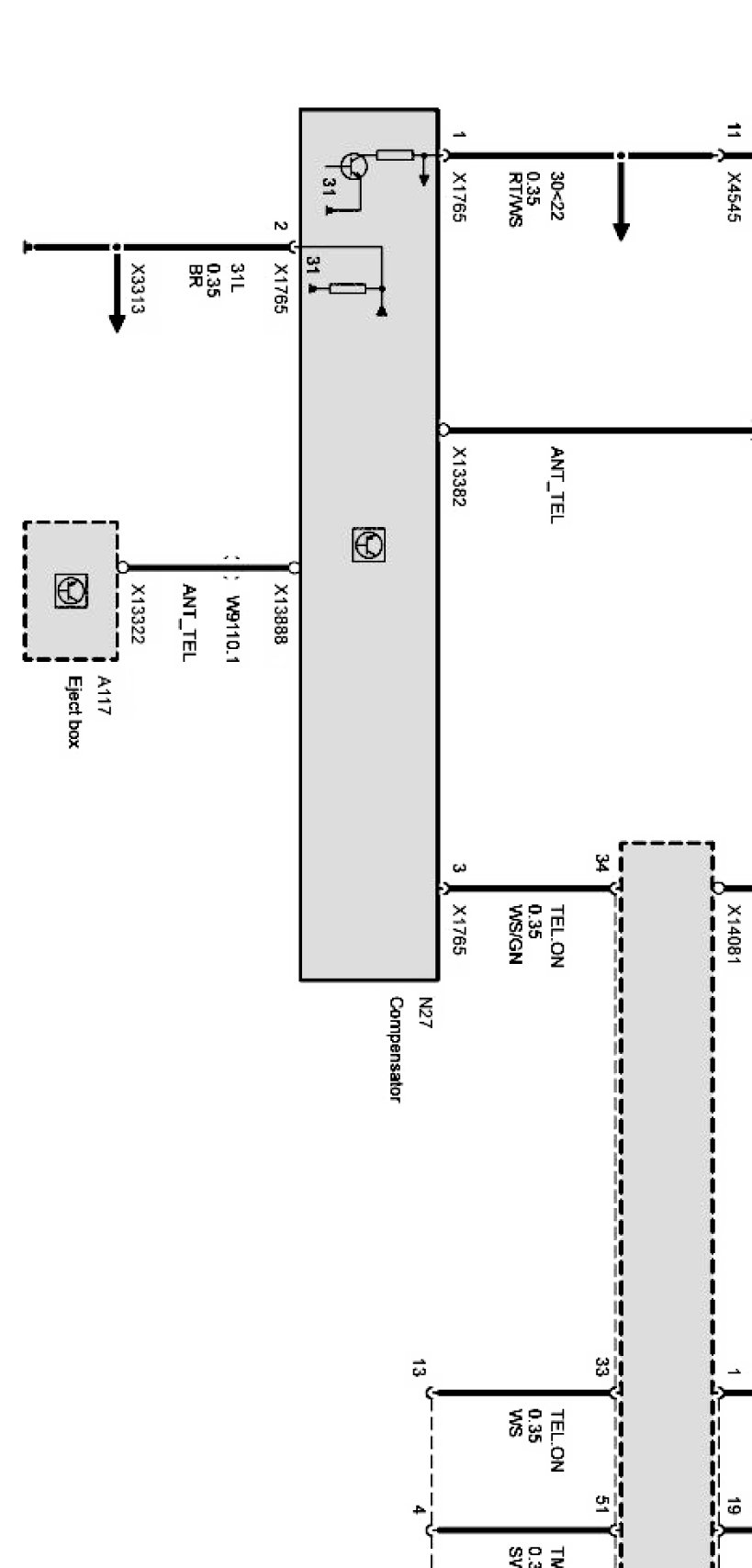
GSM Connection
Universal electronic charging and hands-free module (ULF) Part 1:

Universal electronic charging and hands-free module (ULF) Part 2:

Universal electronic charging and hands-free module (ULF) Part 3:

Universal electronic charging and hands-free module (ULF) Part 4:
